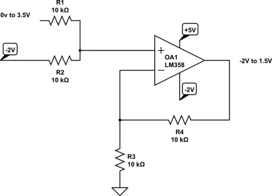
I have a signal (digital) which has output levels of 0V (logic 0) and 3.5V (logic 1).
I would like to know if it is possible to shift it between -2V (logic 0) and 1.5V (logic 1).
I found here on stackexchange and on google various example, but they all assume positive levels (0-5 or 0-3.3) and I don't really understand how to make them work in my case.
Thanks for all the help
EDIT after a couple of questions:
- I have available easily on board: -2V, 0V, 1.5V, 5V
- I am sending the signal to a CMOS logic gate
EDIT 2: Just to add a bit more to my question:
if you look at this thread Level shifting a +/- 2.5V signal to 0 - 5V
the first answer provides a very nice circuit to do level shifting.
My problem is that I do not understand how to modify the circuit to fit my needs (see above).
In particular, I am quite puzzled by the supply value of the OpAmp. It looks to me I should use +1.5 and -2, but then I get lost in understanding what is going on.

