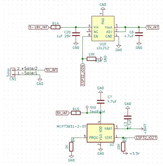
I have a solar panel and an external power source feeding into a DC converter (U10) that are both used to feed a battery charger (U2):
In a previous design I used 2 schottki diodes to prevent back feeding from solar to U10 and from U10 to solar.
But as the schottky has a voltage drop I would like to use a different solution with as little power loss as possible.
Any tip on how to design this?
Thx!

