2

I am CE major prototyping embedded hardware to read and send data via the CAN bus. The design is coupled with a GSM/GPS module to enable tracking. I needed an EE perspective on the schematic diagram (minor changes made to existing designs). Why it may not work?, what I can do better, what component would be a better choice? etc.

In the current design, I plan to replace the MCP2551 with MCP2561/2 and the SIM7000 with SIM808. I was doing a little reading and it looks like I would need a power regulator that can output 2amps, any suggestions on any such regulators?

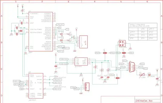
enter image description here

Any help would be appreciated.

user_Mac
  • 23
  • 5
  • "Any help would be appreciated" - Use a simulator and simulate what you can. – Andy aka Feb 07 '19 at 13:59
  • It's probably not a good idea to connect the AVR's and the MCP2515's oscillator in- and outputs to the same crystal. – JimmyB Feb 07 '19 at 16:23

1 Answers1

5

A few things that I noticed right off the bat:

  • As mentioned by JimmyB in the comments, you should not be connecting the crystal pins of the ATMEGA to the OSC1/OSC2 pins of the MCP2515. (See page 4)

  • Your MCP2515 symbol does not have power or ground pins

  • Your AVR chip has no decoupling capacitors

  • You have a 22pF capacitor going from Aref to ground on your AVR, this will not do anything.

  • You should add a ~0.1-1uF cap from your AVR reset to ground for noise immunity.

  • You've added a diode and capacitor for a +12V input, but you never use the +12V anywhere else in the schematic

  • You haven't broken out your AVRs in-circuit-programming lines out to a connector, so unless you're using a DIP socket you'll have trouble programming your chip ;)

  • Have you verified that you will not need a CAN termination resistor in your device?

As far as suggestions for the schematic itself, there are some best practice guidelines that you should do your best to follow. If you take a look at this excellent question, you'll see several examples of what to do, and what not to do.

As drawn, there are many cases of labels overlapping each-other, wires coming straight out of pins at 90 degree angles, etc. Particularly near the SIM7000, I can't even tell where the wires are going, or where they're meant to go. While it's definitely not a bad schematic, it is fairly cluttered and difficult to read. While having perfectly clean schematics might seem like a trivial point, it's actually extremely important, as it's much easier to catch mistakes when you're not sifting through visual spaghetti. I would suggest cleaning up your schematic to follow the rules of the linked question, and then updating this post, as we'll be much more likely to see any other possible mistakes.

As far as the power regulator goes, you need to provide us more information. What power regulator? For your 5V rail? Or something else? Why 2 Amps? Nothing on your schematic here should be particularly power hungry.

Hope this helps!

Platytude
  • 417
  • 3
  • 13
  • I know of the termination resistor. I do not know where I would place that in my circuit. With the 12V, I know that's what I would get from the DLC connector under the dash. So I would need to step that down to 5V to feed the GSM and Atmega modules. Also, I do plan to use a DIP socket when soldering the components onto the PCB. – user_Mac Feb 13 '19 at 22:34
  • Usually the termination resistor is 120 ohms between the CAN_L and CAN_H lines. You may or may not need one, depending on exactly what you are using this for. IF you just want something simple to step the voltage down you can go with a power brick like so:https://www.digikey.ca/product-detail/en/recom-power/R-78B5.0-2.0/945-3042-ND/6677084 – Platytude Feb 14 '19 at 04:24
  • I plan to add a battery to also keep the GSM on even when the vehicle ignition is turned off (So that its GPS does not have to re-lock onto satellites). – user_Mac Feb 14 '19 at 08:01