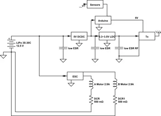
I have multiple buck converters, model XL4005 (datasheet ), fed from a 12V battery source to several devices i.e. My motors (require 12V), Arduino (requires 5V) and Transmitter module (require 3.3V).
Do I connect the buck converters in parallel and distribute the voltages to respective devices? Is it safe to do so? I saw some uses diode to even out the supply current but I'm not quite sure how, link: Is it ok to connect the output of buck regulator in parallel?
My specs:
- Battery 3S LiPo datasheet = https://www.robotedu.my/index.php?route=product/product&product_id=448&search=battery+5200
- motor BMA2826-4 1100 175g Ф35mm*54mm Ф5.0mm 3-5LiPo 25-37Apk 2.9A max
- datasheet = qty = 2pc
- max load = 25-37 Amp-seconds surge , 2.9 peak amp
- means 25A *2 for my 3S pack with 2 motors
- transmitter: 15mA @ 3.3V, 3.8V max.

