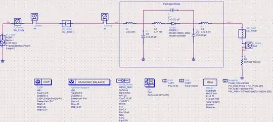
As titled, the diode in my half-wave rectifier did not rectify the AC signal. Vd1 is still AC signal. Therefore Vout ~ 0V. Why could that happen? The diode's parameters are SPICE parameters.
The strange thing is, with exactly that diode's model, for a shunt-diode rectifier, it worked!!! The results are attached. Could anyone give me a hint to solve this problem? Thank you very much.
Results updated when removing DC feed
All of you were right about the DC feed. Thank you very much for pointing out the reason. But there is still one question. Why did not the diode block the negative half-cycle of Vd as it should do in the theory? As observed in my following results, in negative half-cycle Vout amplitude is smaller than that of Vd, but it's not 0. I also removed the DC block, and Vout = Vd. How can it be?



