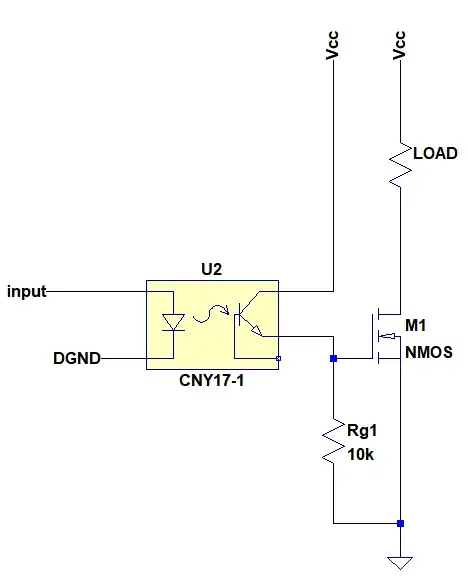
As a part of a circuit an optocoupler was driving the gate of a MOSFET as follows:
Now I need to change the above opto with a 4N46 darlington one.
I'm not familiar with these much and having difficulty to replace it. Here is the functional diagram of the opto-darlington I need to use:
How should this be connected as an interface so that it would have the same functionality with previous one?


4N36 has a more reasonable 100% CTR guaranteed so maybe you can choose 25mA drive but that's still a bit high for the Arduino and for good opto life." My Arduino level 5V (Arduino UNO).
– user1245 Oct 27 '18 at 11:21