I am trying to solve various differential-amplifier homework problems for which I have the solution to study.
For the simplicity of most problems we are able to neglect base-currents. Moreover, it is to be assumed that the transistors are perfectly matched with a Beta = 100 for both Q1 and Q2.
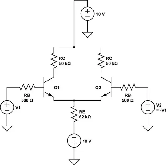
However, for the example shown below, if we neglect any additional base current, by deduction, are we also able to remove (short out) the emitter-resistance as well? It appears that is what the solution manual did, though, there is no explanation.
Given Schematic:

simulate this circuit – Schematic created using CircuitLab
Where the derived AC-equivalent is:

And where I derived the expression for the differential gain Ad as:
But the solution somehow derived the following equation: For which I could only surmise that in the AC-analysis, considering one-half of the amplifier, since they are identical mirrors, the common-emitter node gets grounded?

