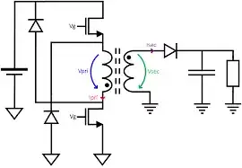
This is the schematic.

Both switches are in phase (On and Off at the same times). When both SW are On, current flows through primary transformer coil, entering from the top side of it, and leaving through the dotted side, finally going to the ground through the lower switch. Diode on the secondary does not conduct (reverse biased). Energy is being stored in the magnetizing inductance - an inductor parallel to primary coil of transformer (integrated part of transformer, not shown in the schematic drawing). Output of the converter is energized by output capacitor.
When switches are off, magnetizing inductance provides magnetizing current that enters primary windings of the transformer through the dotted side, and is transferred to the secondary side in such a way that current leaves the dotted side of the secondary, and the diode is forward-biased.
If this is correct, the question arises about the two diodes on the primary side, how do they turn on? When switches are abruptly turned off, leakage inductance (inductance in series with the transformer), will oppose quick current drop, and will induce a voltage of same polarity as input voltage in order to slow down current decrease. This voltage can be quite large and can damage MOSFETs. Finally the question: How exactly do those two diodes turn on? MOSFETs are turned off by external gate-driving circuit, and they will instantly go Off (open circuit). Then how will lower diode draw current, from where? Then, where this current goes, where is it dissipated?
Thanks

