2

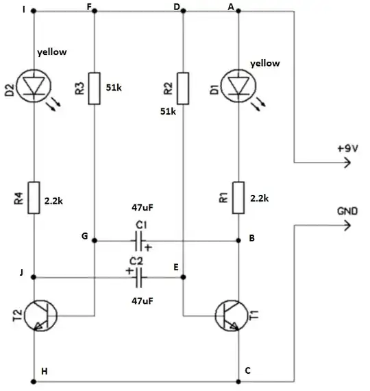
I don't know how this circuit works. So I would like someone to explain me. I know that the qustion is too general, but I am new in electricity and I don't know someone who can answer me how this works.

The result is that when The circuit is connected to 9V battery one of the diodes start lighting and after some time (for example 5 seconds) the other diode start lighting while the light of the first diode start to decrease (start to dim) and a after second for example it stops lighting. So only the second diode now lighting and after for example 5 second it starts dimming and the first diode start lighting and after one second the second diod stop lighting at all an so on and so on.

I do the following measurements when D2 lights. C2 start to discharge when D2 start to ligthing.I measure that VCE (voltage drop between C and E) is positive. I measure that VDE is the sum of 9V + current voltage of C2.

So let assume that D2 starts lighting. I have the following questions:

  1. The capacitor is charged at 6.8 Volts, but why?
  2. Why when the D2 starts lighting the D1 dim for one for one second. Where the current goes through that lights the diode?
  3. Why the voltage drop of R2 is the sum of 9V + voltage of C2. And when we have voltage drop through it this means that some current pass through it, but what is its path (maybe through C2?)
  4. Why D2 stops lighting when the voltage drop across C2 is 0V. Why it don't stops when it is 0.7 for example?

Thanks in advance for your attention!

enter image description here

DPM
  • 123
  • 4
  • you said that D2 blinks, fades out, then the D1 lights, but does not blink ..... is that correct? – jsotola Sep 01 '18 at 18:10
  • 1
    When you say an LED blinks, do you really mean "turns on"? In English, "blinks" usually means "turns off and on many times". – Peter Bennett Sep 01 '18 at 18:21
  • I meant lighting. You are both right. Firstly I wrote blink (by mistake) and try to correct it, but obviously I missed some places in the text. Sorry for the mistake, I edit the post – DPM Sep 01 '18 at 19:37
  • 1
    I don't normally suggest this, because I consider Falstad to be little more than a toy, but perhaps this animated simulation will provide some insight. The key thing to note here is that when a wire turns red, that means its voltage is negative. Try playing around with the various component values, etc. in order to see how they affect the operation and timing of the circuit. – Dave Tweed Sep 01 '18 at 19:39
  • I disagree with "I know that the qustion [sic] is too general". It looks like a fine question to me. – Blair Fonville Sep 01 '18 at 20:21
  • Not unlike: https://electronics.stackexchange.com/questions/110257/using-capacitors-for-flashing-lights/110260#110260 – jonk Sep 01 '18 at 21:21

1 Answers1

1

This is called an astable multivibrator. It's a beautifully simple circuit that is very challenging to explain! If you're new to electricity then don't get too discouraged - this is tricky for even experienced people to understand. There are many explanations on the web. This one is pretty good.

I highly recommend simulating the circuit, and attempting to answer all your questions by probing the circuit in simulation. If you don't already have a simulation tool, try CircuitLab (which happens to be the built-in circuit tool on this site) or LTSpice. They're both relatively easy to get started and will easily handle this sort of circuit.

Now to your questions:

  1. Consider D1 on, D2 off. T1 is on so its collector is at ground allowing C1 to charge via R3. Once it gets to about 0.6V, T2 switches on clamping the voltage on that side of the capacitor. T1 switches off at the same time so now C1 is charging in the opposite direction via D1. The 9V source, minus the two diode drops in D1 and T2, means the voltage across C1 tends towards about 7V. Before it gets there the circuit switches again, giving you about 6.8V on the cap.

  2. Through C1, as per answer above.

  3. When T1 is off, there is a path from 9V through R2, C2 and T2, until C2 charges. There is very little drop across T2, so during that period V(R2) + V(C2) = 9V.

  4. D2's turn off is caused by C1 - when C2 charges enough to turn on T1, C1 is suddenly pulled to ground which pulls the gate of T2 low, turning off D2.

Heath Raftery
  • 3,301
  • 2
  • 12
  • 16
  • Thanks for your help! Can you please edit the link that you post? I am talking about the link with explanation how multivibrator works. – DPM Sep 04 '18 at 06:39
  • In queston 3, I meant R2. I fixed itnin the post. Sorry for the typo. – DPM Sep 04 '18 at 07:02
  • Oops, link corrected. A3 updated. – Heath Raftery Sep 04 '18 at 11:27
  • I have some questions. About the asnwer 1 - what means that C1 is charging in the opposite direction? I think that C1 can be charged only in one direction (since it is polarized capacitor). About answer 2 - the current goes through C1 until it is charged or ? About answer 4 - I don't think that C2 turn on T1. Actually. When C2 discharging There is voltage drop from C to E. This is not the same as the multivibrator in the @Dave Tweed's answer. And because the current goes in the path C2-J-H-C-E, I am wandering whe then voltage drop from C to E become < 0.7 the current still flowing. – DPM Sep 05 '18 at 21:13
  • It is more intuitive for me when VCE < 0.7 the current to start flowing in the path 9V-D-E-C-GND? I don't know whether I explained clearly what I am asking. – DPM Sep 05 '18 at 21:15
  • Not clear enough for me sorry. Yes C1 charges in the opposite direction a little, yes that's a bit strange for a polarised capacitor but it suffices. Yes, this is the same as Dave Tweed's link. The E-C path is a diode - current flows from E to C, never the other way. When the voltage E to C falls below the threshold, T1 turns off and nothing flows through it. You can see that clearly happen periodically in the animation when the E path goes red. Hope that helps. – Heath Raftery Sep 06 '18 at 23:25
  • Ok, but why there is polarized capacitor when it can be charged in both directions? What's the point to be called 'polarized capacitor'. – DPM Sep 28 '18 at 17:36
  • 1
    It's just a little bit in the negative direction, which even a polarised cap will withstand. See https://electronics.stackexchange.com/a/309139/94854 – Heath Raftery Sep 28 '18 at 21:29
  • Thanks to everyone that helps, especially @Health Raftery! I understand how this multivibrator works! I have one more question. What is going on when the capacitors are empty? In my case First both the diodes start lighting and after that One of them stop lighting whiel the other continues to lights, and after a little time the one that didn't light starts lighting while the other one stops lighting (but they switch faster than the normal time between switching). And after that the normal scenario is observed (switching with the normal tilme of switching). – DPM Oct 07 '18 at 18:29