edit
When using a very high Q, Wein bridge or Barkhausen unity gain positive feedback oscillator, the time to grow oscillations depends on the excess gain and the initial condition. I supposed Proteus may not have the necessary initial condition to "kickstart" oscillation.
This is normally done by natural noise or DC offset. But here is a trick that can guarantee instant oscillation with the initial condition of a DC step voltage to start oscillation. Assuming the initial condition of 0 voltage across each capacitor, arrange to ensure the desired startup output voltage. This is similar to a logic power-on reset cap. ( see the simulation link in my last comment, as shown below.)
Power on kick-start to Osc. depends on the placement of Cap to Vin+ guaranteed by design. otherwise, noise or offset voltage has to grow slowly from excess over-unity gain with "Barkhausen criteria".

1) Learn the fundamentals of learning
- learn how to find a good answer before making too many errors.
- learn how to find the right keywords
- use good keywords such as "low-frequency sine oscillator schematic"
- choose multiple search engines; including this site and even specific users "user:joeblow sine Hz oscillator" but spelling must be correct
- in Google, you can also "exclude" words with "-minus"
- oscillator sin -vibrator ,
- also select "images" results in google with "schematic"
2) Learn the fundamentals of electronics before making too many misteaks
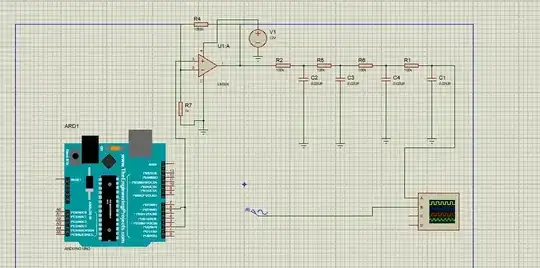
- never cascade RC filters of the same value. Why? the impedance of each stage loads the previous stage and results in a weaker knee at the breakpoint when you want a sharper higher order filter.
- capacitors can become inductors in active filters by impedance inversion from negative feedback, to make better active high order filters
- there are lots of really good active filters, so don't try to reinvent a better wheel until you study how wheels are made
- instead of a square wave and fixed filter, try searching for a "low-frequency oscillator using the fundamentals of learning above".
- on schematics, be more logical and do not run inputs and outputs in big loops, off the page, either use labels or Ref.Designators or learn how to draw neat block diagrams, besides big loops on signals, in reality, can cause big problems.
Duplicate answers:
- If you just learning, changes are pretty high there are duplicate answers so learn 1) then 2)
Is this a suitable sine wave osc? how would I control the frequency?
What's the easiest/cheapest variable-frequency sine wave oscillator?
- you don't need an Arduino to make a good low freq. sine generator
1Hz Sine wave oscillator - Multisim
Here's my simple 50Hz sine (split supply)
[ or +5V only but Rail to Rail output type]
using LED's to soft limit the gain to x1
@kassim What are your node voltages when bias is 2.5V for common mode? Vout can swing from ~30mV to Vcc-1.5V or 3.5V , so not ideal but still ought to work. On my Sim, I added a slider for Vcm on the right so you can choose it – Tony Stewart EE75 Aug 27 '18 at 21:29