I'd like to use PBSS4350SS transistors for driving multiple low power solenoids, but looking at the datasheet I can't figure out what value the base resistor (R1) should be?

simulate this circuit – Schematic created using CircuitLab
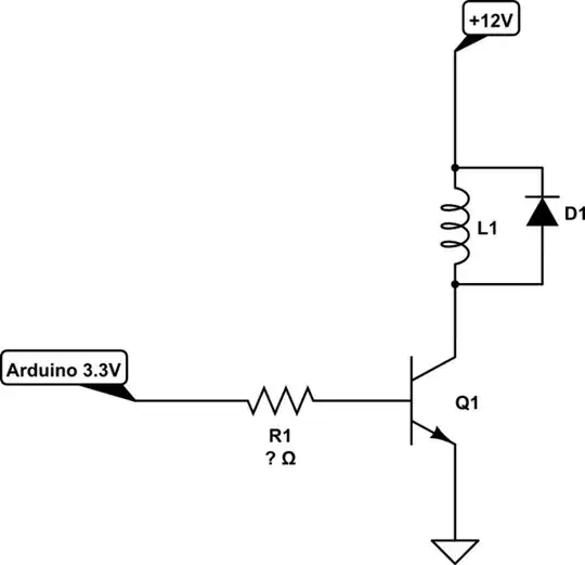
I'd like to use PBSS4350SS transistors for driving multiple low power solenoids, but looking at the datasheet I can't figure out what value the base resistor (R1) should be?

simulate this circuit – Schematic created using CircuitLab
Work out the current through L1, roughly 12V divided by its resistance.
Divide this by the minimum transistor gain from the data sheet, this gives you a minimum value for the base current.
The voltage across R1 is 3.3V-transistor VBE or about 2.6V.
Divide this by the base current to give you the maximum value of R1, in practice you need lower this by about 10% to ensure the transistor is driven into saturation.