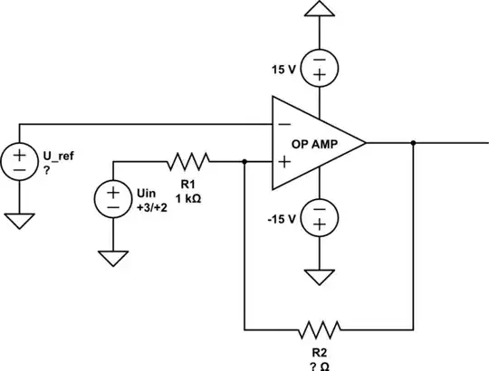
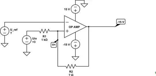
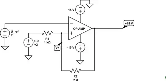
If I have only starting values a U_high=3V and U_low=2V (pulse signal on V3 on schematics), can I determine a U reference, that's given us on the inverting input of the op. amp.?
My calculations were: Uref = (U_high - U_low)/2 = 2.5V. Is that correct?
I had difficulties from here on, because I got different values for R2 (which aswell I have to calculate) when I calculated R2 based on Uhigh and different when based on Ulow. How is that even possible?
This is supposed to be an ideal operational amplifier.
This is not a homework, but preparations for an exam.

simulate this circuit – Schematic created using CircuitLab

