I am learning about opamps. Now I want to experiment with them but the problem is with -Vee (that negative power supply). I felt like I couldn't design it so opted for ground instead of negative supply, as I heard about single supply. Now anyone please elaborate what is the use of two power supplies also the consequences of making the -ve supply as ground. My college course prefers IC 741 OPAMP.
-
So that you can sense input and output below zero, or in the case of bad antiquated 741, sense and output down to zero. – winny Aug 12 '18 at 16:35
-
3Reasons not to use a 741. It's the circuit function that dictates whether to use a negative power supply and you haven't stated what that is. – Andy aka Aug 12 '18 at 16:36
-
1Opamp doesn't know there is negative power or ground. It's ok to work either way if you know what the implications are – Aug 12 '18 at 16:36
4 Answers
The uA741 does NOT require dual supplies. It requires the ability to bias the operating point of the internal amplifiers between the power supply voltage and the easiest way to achieve that is with a dual supply. Look at the datasheet in section 7.2. Although the supply is shown as VCC+ and VCC- there is no Ground shown. The decision about where the ground point might be is complex and depends on both input bias and output load configuration. For example you could have a load that goes from output to VCC+ which would change the output current characteristics you would expect.
The biggest problem that new users have is that the 741 is actually a very high voltage op amp, so needs a 10 V (+/-5V) supply to meet the recommended operating conditions.
Notice in section 6.4 that the output swing is guaranteed to be 20 V peak to peak within a 30 V supply (+/-15V). The output amplitude relative to the supply is very restricted, especially as you put a greater load on the output.
The 741 is used in course material because it is easily analyzed: here is a typical DC analysis, but there are many, both AC and DC.
- 21,729
- 2
- 15
- 29
See this:
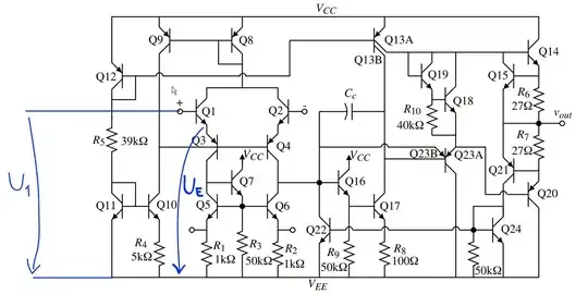
The ground line isn't normally connected to supply a 741. There's no pin for it. Thus the 741 cannot have a slightest idea what happens to be your ground potential compared to VEE line, it's happy if there's high enough voltage between VCC and VEE lines.
Let's assume your 741 does something useful and does it as we expect an opamp to work in its linear region. Then internal transistors Q3 and Q5 need proper operating voltage. It comes from Q1.
Let's assume UE=2V is enough, more is allowed but less than 2V isn't enough. As you surely know from the theory of the emitter follower, then U1 must be about 2,7V or more.
Let's assume your application needs that 741 must be fully operational even in case the +input is connected to ground or it gets a signal voltage which happens now and then be zero voltage above your ground potential. To keep 741 operational there's no other possiblity than to connect VEE line to negative voltage and it should be at least 2,7V below zero. If you must put negative signal voltages in the +input, then even more room is needed. -3V to +input forces to use VEE=-5,7V
If you want to get negative voltages or even zero from the output, you also need negative VEE.
Be informed that you can connect VEE to the ground, but then all input voltages must be far enough from zero. If the 2V minimum UE is true, then U1 must be at least 2,7V
The 2V limit is my coarse simplification to keep the numbers short, you can read from the datasheet how much lower VEE must be than the input.
ADD: You can easily find simple opamps (say 3704) that are advertised to work from a single positive supply. If you look at their interior schematics, you see that they have just mirror PNP input stages. There the voltage reserve is a must between the input and VCC line. Dual supply is still needed, if you want to have both + and - input or output voltages.
Rail to rail opamps use input circuits that do not need that voltage room between rail and input. They have fet outputs which can pull the output to both rails if needed.
The picture below shows what you need to think about when choosing the power rails for your op-amp: -
Most common op-amps (741 included) can't: -
- Work with input voltages too close to the positive rail
- Work with input voltages too close to the negative rail
- Produce output voltages that are too close the the power rails
So, if your circuit application does not need to directly measure and produce voltages close to the power rails then the -Vs supply can be ground or 0 volts.
If your application is a DC amplifier whose input signal can be 0 volts to a reasonable positive value then you should either look for an op-amp whose common-mode-input-voltage-range includes the negative rail or provide a negative rail of 3 volts or more.
If the output has to also fall to close to the negative rail then you might consider a "rail-to-rail" output op-amp although there are still serious limitations of getting to within 10 mV of the negative rail. Again, this is solved by providing a small negative rail to the op-amp to give more headroom.
If your application is a DC amplifier whose input signal is bipolar around 0 volts then you would naturally choose a design that has a negative rail power supply. I'm sure there are some exceptions to this rule with some more specialist op-amps but the 741 is definitely not one of them.
- 456,226
- 28
- 367
- 807
-
+1 Your last paragraph explains the "why". In the olden days we worked mostly with signals that were bipolar, like audio. – Elliot Alderson Aug 12 '18 at 18:44
The design of a 741 opamp is 50 years old (!) and its performance is very bad compared to newer opamps. Kiss it goodbye and bury it. Maybe your college professor is 80 years old and has never seen a newer opamp's spec's?
- 1,218
- 6
- 5

