Currently, I'm working on a Invidia Jetson TX2 dev kit.
I'm trying to power a 12V 2A LED from a 3.3V GPIO. My current system uses a 12V relay with an optocoupler (generic Arduino One), but I'm trying to use a transistor instead.
- Using FQP30N60L MOSFET without a load and a 10kΩ pull-down resistor.
- Using 2N3904 for driving a 3V blue LED with a 390Ω on 12V (and 10kΩ on gpio<>base)
Both scenarios show that GPIO voltage drops from 3.3V to 1.3v~1.8v when connected. Is that normal or am I doing something wrong?
- It's not very clear what current can the GPIO supply, but from my understanding it's 1mA (could be wrong).
Thanks!
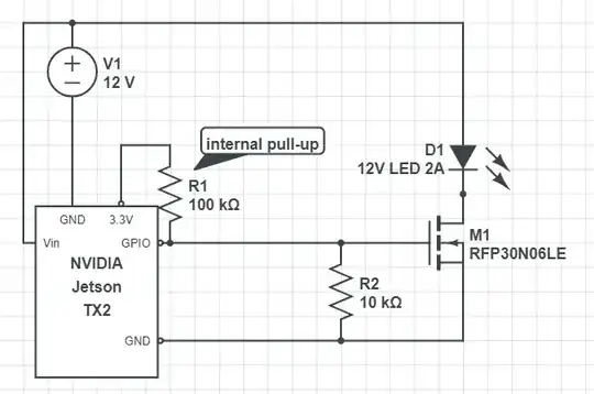
EDIT: Thanks to 'amb' i understand my readings; thanks :) So after reading some more i have another question: GPIO port is an 'open-drain design' with 100k ohm internal pull-up (other GPIO ports have 20k and 47k), This port can provide 1ma of current.
What is the proper way of driving a 12v (2a max) LED using a MOSFET?
Note: i have added a simple drawing of my setup, i know it wont work, just trying so simulate my problem
EDIT 2: Internal pull-up is 100k ohm
EDIT 3: Is R2 needed here? as its an open drain with internal pull-up, pin wont be floating (i put it as i did in arduino, witch is not the case here)
