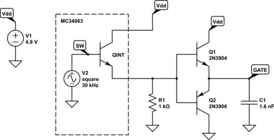
Here's a CircuitLab model of the output stage of the MC34063, driving the push-pull pair of transistors you have implemented. The 1.6nF capacitor represents (somewhat simplistically, I admit) the input capacitance of the MOSFET. The simulation shows that the output cannot drop below 0.6V or so, which is not surprising for an emitter follower configuration:

simulate this circuit – Schematic created using CircuitLab

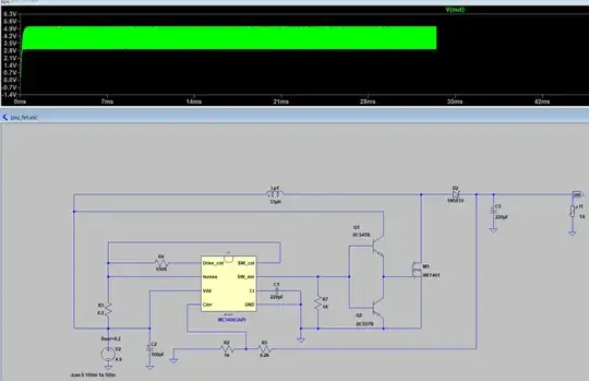
I believe your MOSFET is not switching completely off. That particular model, the IRF7401 (datasheet), has an unusually low \$V_{GS(TH)}\$, meaning that you'll need an unusually low gate voltage to switch it off, and I don't think 0.6V is low enough.
The gate voltage is certainly slewing fast enough, though, and the high of 3.7V is more than enough to switch it on, as can be seen in figures 1 and 3 of the datasheet.
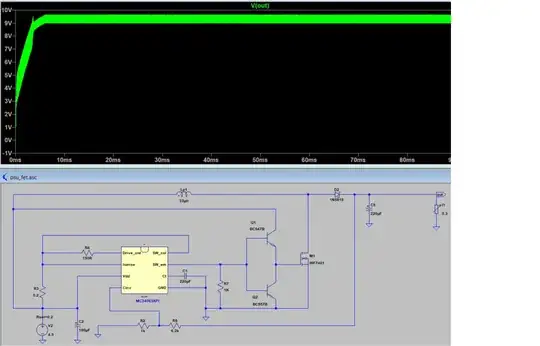
The obvious solution would be to use a MOSFET with a larger gate-source threshold voltage, but that seems more of a hack than a solution. Ideally you want the gate voltage to drop further. One thing to try is give the bottom transistor a helping hand, with a resistor R2:

simulate this circuit

The downside to that idea is the wasted power in R2, due to the 50mA pulses (in the case where R2 is 100Ω).
It's all I have for a quick fix, that I can think of right now, but you should give it a whirl, and see if it helps. At the very least, you should be able to see if the problem really is due to an insufficiently low \$V_{GS}\$.