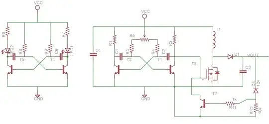
I found this image somewhere on the internet and I am wondering what program is it.
Asked
Active
Viewed 173 times
0
-
5You meant to ask which program was used to create it? Looks like eagle to me. – Wouter van Ooijen Jul 31 '18 at 11:37
-
EasyEDA would be my guess. – 12Lappie Jul 31 '18 at 11:37
-
1It's not a program. It's a circuit, or a schematic. Do you want to know what it does? – brhans Jul 31 '18 at 11:37
