I recently purchased the photodiode here and I am a bit confused on how to implement it. The reviews are all mixed on what is what, and the voltage for each is different so I am trying to be rather cautious so as to not burn one out. For some reason, it lists the photodiode as being the clear package and the tinted being the ir led, which seems strange to me. I have seen this post as well, and I am not sure of it as well. The diagram shows the cathode going directly to the 5v+, where I am used to putting a resistor before the diode. All I am trying to do is read whether it detects light or not with a microcontroller. How would I wire these? Oh, and the specifications listed on the website are different from those listed on the package. Any help is appreciated.
-
1Judging from the reviews on that page and the stuff I've heard about RadioShack, I would advise never purchasing anything from them again ;-) I would think the Photodiode is the tinted device - to test you can check each one with the diode tester/resistance on a multimeter, you should be able to see a stable drop on the emitter, but the phototransistor will vary with light. When trying out intially, as long as you limit current with a resistor and keep the voltage low (e.g. 10kOhm <5V), you shouldn't burn anything out. – Oli Glaser Aug 23 '12 at 00:50
-
Where you put the resistor determines if it's a pull-up or pull-down resistor. The circuit should function just as well in either configuration. I don't buy stuff from RadioShack unless it's an absolute emergency (too expensive for poor quality). – helloworld922 Aug 23 '12 at 01:05
-
I usually don't either, but there was strangely a sale, so I figured why not (I guess this is why not). I am correct in my assumption that you can treat the ir led in a similar manner to normal leds, right? – a sandwhich Aug 23 '12 at 02:19
-
Selling you the combination and not telling which is which! If you have a cellphone with a camera there is a good chance that you can see IR on it, check this with a TV IR remote. If so you can use this to identify the IR LED. At 5V and with a 10K series resistor like Oli says you won't damage anything. – Wouter van Ooijen Aug 23 '12 at 07:36
2 Answers
I would advice against buying from RadioShack. They may be handy if there's a shop around the corner, but they don't know what they're selling, and you get no information. Here there's some data though, on the product summary page, not on the technical specs (unless you find "Supported languages: English" for a photodiode useful).
The product summary page says "Phototransistor detector - 20V 25mA", so that will indeed be a phototransistor and not a photodiode, since they won't give you that much current. But you get no datasheet which would give you sensitivity, so you'll have to experiment.
Also these are IR products, so not directly suitable to measure visible light levels (though they may respond a little bit to that).
In the answer to the question you refer to I showed this picture:

+Vs is your 5 V. When (IR) light hits the phototransistor it will cause a current which in turn will cause a voltage drop across the resistor due to Ohm's Law: V = I \$\times\$ R. So a 1 µA current will cause a 0.5 V drop, and a 10 µA current a 5 V drop, which you'll see as a high level. It won't go higher, because that's your supply voltage. But 10 µA is not really much for a phototransistor, so you may want to decrease sensitivity by decreasing the resistor value to for instance 10 kΩ. That will give you 3.5 V (minimum for a high level) at 350 µA. You'll have to experiment with the value to get the right sensitivity.
You mention placing the resistor on the high side, and you can do it that way, but then the output voltage range will be reversed: you'll get a low voltage with high light levels.
- 145,832
- 21
- 457
- 668
-
The package lists it as a photo-diode, and I am pretty sure it is a diode. The specs list a forward voltage of 1.2V at 1mA. – a sandwhich Aug 24 '12 at 22:54
It's most probable that the clear package is the emitter.
It's very probable that the longests lead in each case is the Anode in both cases - ie the NON-bar end of the LED.
Photodiode are usually used in the reverse biased mode. eg like the circuit below from here
The reverse current of the diode varies with light level and is converted to a varying voltage by the opamp.
AND HERE
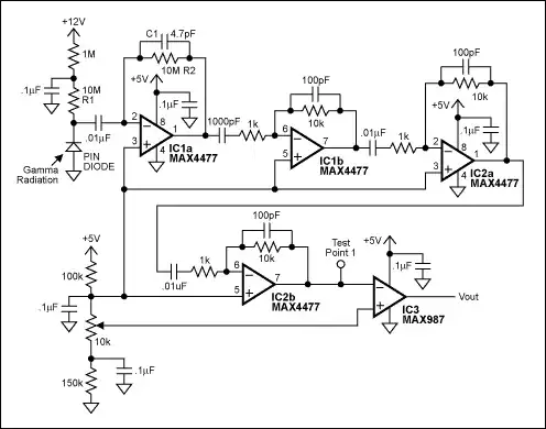
The circuit below from here -> Gamma Photon Radiation detector is from Maxim Application Note 2236, and is used to detect Gamma Rays, aka Gamma Photons. This is done using a PIN duide whoch does not respond to visible light, but the principle is the same and as this is a low npise high performance circuit, the notes and the circuit itself give a good feel of what is needed to get best results.
http://www.maxim-ic.com/images/appnotes/2236/2236Fig01.gif
- 150,303
- 18
- 213
- 391