I have a small embedded system that read some sensors every 10 minutes and uploads the data to a server every hour using a 3G module. I'm using 4 Energizer Lithium L91 AA cells in series to power the entire system.
The 3G module is connected to a buck converter that reduces the voltage from the 4 AA cells to 4V. The module runs 60 seconds every 1 hour and draws around 500mA during that time.
The sensors and the MCU that controls everything only use the lower 2 cells and run every 10 minutes for about 3 seconds and they draw around 50mA. The rest of the time the system is put to sleep to preserve battery.
I'm facing a problem with the batteries where one of them gets really discharged when all the others are almost new. I will explain this a little more. This is my setup:
+----------+ +------------+ +-------------+ +-------------+
+---------+ 1 +----------+ 2 +----+----+ 3 +--------+ 4 +--------+
+----------+ +------------+ | +-------------+ +-------------+
3G Module | GND
|
+
MCU and Sensors
I put 4 brand new Energizer Lithium cells the first time and everything works as expected. After around 7 days the system stops working because cell 1 is almost dead (around 0.8V or lower) but the other cells have around 1.4-1.5V. I proceed to replace the dead cell with a new one. The next day, cell 2 is dead, the same history, I replace it and the system starts working again. After around 5 days cell number 4 dies, it has 0V and when loaded it goes to around -2V which is explained here.
I didn't try to buy more cells to try again (they are not very common where I leave so I'm still waiting for the shipping to get some more).
The only explanation I can find is that I just got bad cells? I expect they don't discharge exactly the same because of manufacturing tolerances but this difference is huge!. This question is similar. We are in winter now so the worst case temperature at night is 0 degrees Celcius, humidity is around 60-80% and I don't have any component that may be heating one battery more than the others, everything is pretty low power. Also, the L91 batteries should be able to supply the current I demand with no problems at all.
Energizer is a reputable brand so this makes me wonder about the quality of the cells. Each cell says 12-2036 which I guess is the expiry date so they are far from being depleted due to self-discharge too.
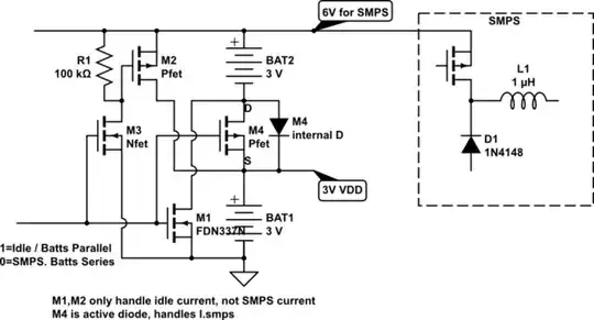
I also thought about putting the 4 batteries in parallel and use a boost converter to get the desired current but in this case, if one cell dies it's even worse because the other cells will start charging the bad cell!
Am I missing something? Is this something common? This is planned to be a commercial product at some point but if I can't even get reliable batteries that's a big problem!
EDIT:
I just got another device that is basically the same but without the 3G connection, it just saves the sensors data in memory to be retrieved later. This one uses 2 Energizer Lithium L91 cells in series directly connected to the MCU and the sensors and the same happened, one of the cells is completely dead while the other is still fine. In this case, the power consumption is around 50mA every 10 minutes for about 3 seconds so I'm really starting to think I got a bad batch of batteries because even Alkaline batteries should be able to work with this currents.

