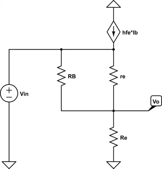
To make our life easier we can split the circuit (\$R_{sign} = 0\Omega\$) and analysis the bootstrap part first.

simulate this circuit – Schematic created using CircuitLab
As you can see we can find the voltage gain directly widout solving any equation. All we need is a voltage divider equation.
$$A_V = \frac{V_O}{V_{IN}} = \frac{R_E}{R_B||r_e + R_E} \approx \frac{R_E}{r_e+R_E}$$
You can find \$R_{IN}\$ by notice that:
\$I_{IN} = I_{R_B} + \frac{I_{r_e}}{\beta + 1}\$
And if you remember that \$r_\pi = (\beta+1)r_e\$ an that \$R_B\$ is in parrarel with \$r_\pi\$
We have
$$I_{IN} = (V_{IN} - V_O) \cdot \frac{R_B +(\beta+1)r_e}{R_B \cdot (\beta+1)r_e}$$
Aditional we know that \$Vo = V_{IN}\cdot A_V\$
$$I_{IN} = (1 - A_V) \cdot \frac{R_B+(\beta+1)r_e}{R_B \cdot(\beta+1)r_e}$$
And finally, we have
$$R_{IN} = R_B||(\beta+1)r_e \cdot \frac{1}{1 - A_V} = \frac{R_B||(\beta+1)r_e}{1 - A_V}$$
And here you find a different approach
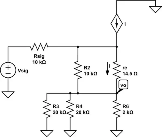
Effect of bootstrapping in amplifier circuit
No back to your original circuit. The overall voltage gain is
$$A = \frac{R_{IN}}{R_{sig} + R_{IN}} \cdot A_V = $$