I'm having issues with deployed knob pots after they've been in use for a while. It's been an ongoing problem that we don't see at our local facility. I'm wondering if any of you may have experienced this problem, and more importantly, are aware of a solution.
Pot: Bourns 3590S-1-203L, 10-turn, panel-mounted, 20k, knob-pot.
https://www.bourns.com/pdfs/3590.pdf
Problem:
Durability. Common occurrence of glitchy output after some time (months/years) in use.
A picture showing traces from both a good (blue) and bad (black) pots, turned by hand:
Initially, there are no indication of problems. Glitches manifest after some time...
Once a pot develops glitches, they are permanent and always appear at the same location in the 10-turns.
Glitches may appear, seemingly, at any location in the ten-turn range.
Duty cycle is low. Lets say a full ten turns forward and back every day (which would still be an over-estimation).
The pot setting may remain (energized, or not) at the same location for days, weeks.
Although discouraged (and unusual), the system may be power cycled with the wiper set in any location. It should typically be set to full CCW.
We are very careful when hand-soldering leads, using a heat-sink on the pot tabs. High quality, temperature controlled irons. Experienced assemblers. SAC305/ No-Clean flux.
The pot wiper is placed at one extreme location prior to soldering (mainly as a way to determine if this problem could be a result of heat damage during soldering).
Working environments tend to be environmentally controlled. Even though high-humidity is unlikely, it's possible.
Knob pot dial and panel are well earthed, with a dedicated chassis conductor.
We've seen failures for pots with both plastic and metal shafts.
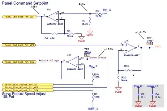
Here is a copy of the driver and buffer circuits for the 20k pot:
The problem pot is the "Panel_Cmd_Knob_Pot" connected to the top 3 yellow ports.
(Not shown above is U2A. This section is used as another low-speed buffer elsewhere.)
The +/-12VDC supplies come from +/-15 rails (switching supply), linearly post-regulated on-board (LM3937/LM2990 series).
All connections are 'permanent' (no hot-plugging).
What I plan on trying next:
Add a series resistor from the knob pot wiper to the U2B buffer input. Perhaps current-limiting power-up transients, that may or may not exist.
Any better ideas?
Updates:
- 5/22: Sent suspect pot to Bourns for eval.
- 6/5: Requested status update from Bourns. No response yet.
- 7/22: Bourns has acknowledged that they have the pot in hand, and the fellow who would look into it is back from traveling. However ever since, they've gone dark and appear to be unwilling or unable to provide any insight. Suggestion: Don't do what I did and/or avoid these parts.
- 9/10: Bourns has stayed quiet. Giving up, and closing this question.
-Chris
