How will I know what is the VCC voltage range required so that transistor can work? I was checking the datasheet and couldn't understand much on it. My requirement is that I have got 5V DC supply. I want to connect 5V DC positive to Collector and Emitter and ground to base. This way, If I pass current from base to emitter then the current should pass from Collector and Emitter. I am planning to connect LED with a resistor between collector and emitter. How should I know what resistance value is required? Like If I want to limit to 5mA current in the LED. I need to know the gain value of the transistor. Also, what is the voltage across the transistor CE and CB? How to see this in the specification?
Asked
Active
Viewed 1,290 times
0
-
1Show your schematic. – winny May 05 '18 at 09:42
-
2Your textual description of the circuit will destroy the transistor and makes no sense. Show your schematic. – May 05 '18 at 10:35
1 Answers
1
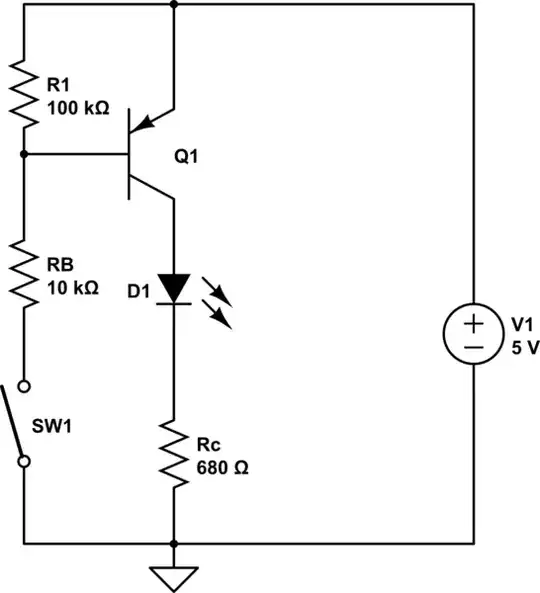
You should use this circuit

simulate this circuit – Schematic created using CircuitLab
And need to work in saturation region so please read this Bjt base current calculation
And in your case \$ V_{CC} = 5V \$ and \$I_{led} = 5mA\$ we have
$$R_C \approx\frac{V_{CC} - V_{led}}{I_{led}} \approx 470\Omega...680\Omega$$
Depend on the LED color.
$$R_B = \frac{V_{IN} - V_{BE}}{ \frac{I_{led}}{10}} \approx \frac{4.3V}{0.5mA} = 8.6k\Omega $$
In practice, I will use \$10k\Omega\$
And for PNP I need more info. Because we need to know from where the signal at the base is coming from, and his voltage range.
But in general, the circuit diagram will look something like this

G36
- 14,576
- 1
- 20
- 36