I'm making a load cell modification to my Logitech G29 brake pedal. The potentiometer on the existing pedal have inverse voltage so 5V is no brake applied and 0V is max brake applied.
This is inverse of what for example an INA122PA amplifier does. So I added an MCP606 to inverse or reverse the voltage from this post. I do not know what the correct term is as I'm not an electrical engineer. The reason I need to do this is I am using it for the PS4 where I cannot reverse the axis of the pedal as I can on PC.
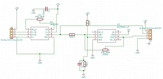
So I made the attached schematic in KiCad. I added a variable resistor to the output so I can modify the gain.
So my question here is are there some parts I do not need? There are two caps going from 5V to ground (C1 and C2), do I really need them or is one enough? Also added a bypass of the MCP606 to get the output from the INA122PA
Do you now of a load cell amplifier that has inverse output builtin, haven't been able to find any.
