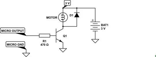
I am a noob playing around with nodemcu and esp8266. I am trying to control a motor in an automated air freshener. I had been trying to power the motor with board supply but I gave that idea up when I was unable to manipulate the voltage and current. so now I am trying to just use an npn transistor to close the circuit already in place. There's only the battery and the motor in the circuit. How do I use the npn, considering I am using a nodemcu breakout board?
Also if someone has any idea how to power the motor directly, I am all ears;
Link to motor specs: http://szlh-motor.manufacturer.globalsources.com/si/6008851876220/pdtl/Micro-motor/1146386525/500TB-metal-brush-micro-motor.htm
Battery seems to be 2 AA 1.5v in series.
Apologies and regards in advance for the stupid question.
EDIT: Picture of the motor and battery assembly: https://ibb.co/fnMpic
I would rather not change the soldering of the assembly as I might want to put it back
