I am currently working on a project where I am required to design a Class A Audio Amplifier using BJTs.
The requirement of the amplifier is as follows: - Acquire a variable gain of at least 10 (Av >=10) - Be powered using a 9V DC Power Supply - Amplify a signal of max 0.1Vpk, 20Hz-5kHz without any distortion or clipping. - Will work after attaching a low impedance speaker (8 - 180 Ohm)
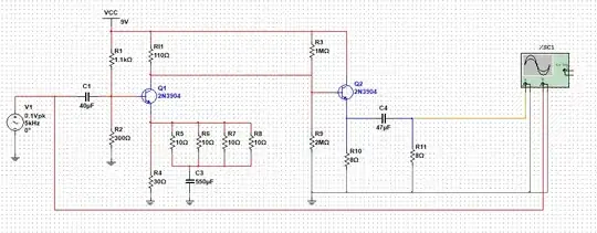
I designed a primary circuit (attached in the picture) but I am having several problems.
I designed a Common Emitter stage where I was able to get a gain of almost 20 (that's what the oscilloscope showed), but I can't seem to figure out how to connect it with the Common Collector Stage. The output signal seems to not to be equal in the first half cycle and the second half cycle. Moreover, there is phase shift (not equal to 180) in the lower frequencies.
I wonder if anyone can help me with this circuit, and tell me what is the correct procedure for designing such circuits in the future.
