One approach is the one taken by the long-obsolete LM3909 IC, which could flash a red LED from a 1.5V (or less) source. There's no reason you couldn't replicate this circuit using discrete components. (Use two transistors for Q2.)

The basic idea is to use the source to charge the timing capacitor, and then when the trigger occurs, the circuit puts that capacitor in series with the source (Q3 saturates) in order to double the voltage, and then discharges it through the LED. A single "D" cell could keep an LED flashing for a year or more.
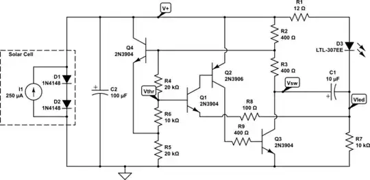
However, this required that the source could handle the peak current of the LED (albeit at a very low duty cycle). If your source is a small solar cell, then that current is not available. You'll need a second capacitor in parallel with the cell in order to provide that current.
I started thinking about Q2 and what it does. In the IC implementation, it functions as a current mirror, providing the same current to the base of Q3 that is being drawn by the collector of Q1. In a discrete implementation, Q2 can be an ordinary transistor, with the current limited by an extra resistor, as shown below.

simulate this circuit – Schematic created using CircuitLab
Also, the circuit requires about 200 µA of steady current, so a 25 µA solar cell isn't going to power it. You could try increasing all of the resistors by a factor of 10 to see whether it continues to work.