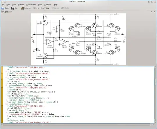
I am trying to determine the circuit drawing tool that is used to create figures in some papers I come across every once in a while. The tool is able to create some very slick-looking diagrams/schematics. Here is one example:
I like everything about the schematic above -- in particular, I really like the way the MOSFETs look and the ground symbol. Whenever I see schematics drawn with this tool in papers, I am always impressed with the way it looks in the paper (even if the author's interpretation of their results is not quite right).
In another similar question, xcircuit was given as a possibility, but the xcircuit drawn figures I've seen don't look anything at all like the example above.


