For a 2nd order filter, it would be nice to allow the gain, frequency, and damping to be independently settable. This puts restrictions on the gain and the ratios of the resistors and capacitors you use.
For some frequency, \$\omega_{_0}\$, such a low pass filter equation looks like:
$$\begin{align*}\frac{e_\text{OUT}}{e_\text{IN}} &=\frac{K\:\omega_{_0}^2}{s^2+d\:\omega_{_0}\:s +\omega_{_0}^2}\label{eq1}\tag{2nd Order Low Pass}\end{align*}$$
For analysis, \$\omega_{_0}=1\$ and gain \$K=1\$, so:
$$\begin{align*}\frac{e_\text{OUT}}{e_\text{IN}} &=\frac{1}{1 +d\:s +s^2}\label{2PLP}\tag{2nd Order Analysis}\end{align*}$$
The above \$\ref{2PLP}\$ equation is the single equation representing every single useful 2nd-order low-pass filter. (Note that \$d\$ is the damping value and not the damping ratio. Be careful here, because most modern teaching is done using the damping ratio.)
A Butterworth has \$d=\sqrt{2}\$. So the above \$\ref{2PLP}\$ equation set for a Butterworth filter, with \$\omega_{_0}=1\$, is:
$$\begin{align*}\frac{e_\text{OUT}}{e_\text{IN}} &=\frac{1}{1 +\sqrt{2}\:s +s^2}\label{2PLPA}\end{align*}$$
But that's for \$\omega_{_0}=1\$.
For the Sallen-Key arrangement, \$\omega_{_0}^2=\frac{1}{R_1\:C_1\:R_2\:C_2}\$, and the resulting equation is:
$$\begin{align*}\frac{e_\text{OUT}}{e_\text{IN}} &=\frac{\frac{K}{R_1\:C_1\:R_2\:C_2}}{s^2+\left(\frac{1}{R_1\:C_1}+\frac{1}{R_2\:C_1}+\frac{1-K}{R_2\:C_2}\right)\:s +\frac{1}{R_1\:C_1\:R_2\:C_2}}\end{align*}$$
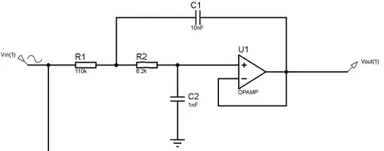
So, given your circuit with \$K=1\$, I get about \$f=1927\:\text{Hz}\$ and \$d=1.4071\$. That's pretty close to a Butterworth filter. (Of course, parts have accuracy bars to them; not accounted for here.)
\$\omega_{_0}=1\$ for analysis purposes. In that case, the transfer function is the above \$\ref{2PLP}\$ equation. However, you then translate that into the transfer function at some \$\omega_{_0}\$ as shown in \$\ref{eq1}\$ equation. (Set \$K=1\$ for your topology.)
The analysis equation is designed to expose the damping value as a new addition to the 1st-order filter (which lacks it.) All 2nd-order low pass filters can be analyzed using it, keeping in mind that \$\omega_{_0}=1\$ at the time. So that's why you see the value \$d=1.414\$ for a Butterworth. They are presuming that you understand that this is in the context of \$\omega_{_0}=1\$ and that you know how to shift the values to get the cutoff frequency you want while keeping the damping factor the same. You can set these details independently. Which is an important facet of this process.