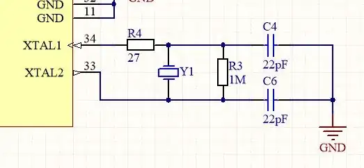
I have designed a custom board using an ATMega2560. The board works fine when configured to use the internal oscillator. The board stops working when I configure it to use the the external 16MHz crystal oscillator. When I place an o-scope probe at R4, the oscillator measures ~680Hz. What am I doing wrong? I even tried re-soldering the clock chip.
Here is the clock chip:



