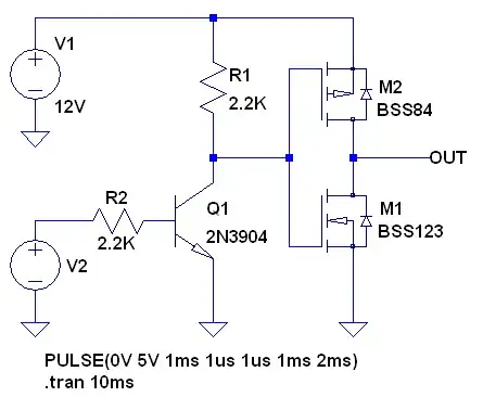
When I search for level shifting 5V pulse to 12V, I came to know about the circuit given below.

It is simply based on a push-pull amplifier configuration as you all know. And what I have understood is, when the input reaches 5V (high) level, then Q1 conducts and since it is an NPN transistor, it will make the gate of the MOSFETs both low so that Q3 starts to conduct and vice versa for when an input is 0V. When we see a graph in an oscilloscope it will show 12V pulse as in the attached graph given below.
But when input pulse goes low (0V), I cannot see an output voltage at 0V. Instead, I am getting 6.366V in output wave instead of 0V. why does that happen and how to resolve this problem?
Thanks for the help in advance!
Edit: As per suggestions from the comment, I have attached an output node.


