Ok guys, look at this picture:
How is possible that with the same \$I_{\rm base}\$ we have more than one \$V_{\rm ce}\$?
Ok guys, look at this picture:
How is possible that with the same \$I_{\rm base}\$ we have more than one \$V_{\rm ce}\$?
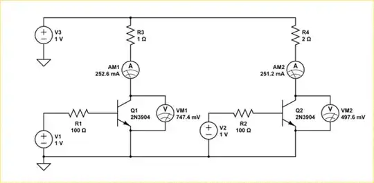
Consider the two transistors below.

simulate this circuit – Schematic created using CircuitLab
They are being driven in the linear region, that is, they do not saturate. Both have identical base currents and set up identical collector currents (almost). However because the collector resistance is different in each circuit the voltage drop across the collector-emitter needs to be different in order to establish that current.
What that graph is really showing you is that the knee between linear and saturation mode changes with how much current you are trying to pass.
The reason the Ic is different in the above is because these are real transistor models. Linear is not really linear just flattish. Your graph does not show that a small \$V_{CE}\$ makes a higher \$I_C\$, it shows in the linear region a larger \$I_B\$ makes a larger \$I_C\$. The graph shows below a certain \$V_{CE}\$ the transistor is saturating, that is, it just turns into a resistor. The voltage where that happens is dependent on how much base current you feed it.
Addition
It may help you understand if you consider a transistor actually changes it's Ohmic resistance depending on the applied voltage and base current. If you take your graph and differentiate it you get this seldom seen chart.
As you can see, for any given base current the effective resistance increases linearly with the applied \$V_{CE}\$. However, there is an intrinsic minimum resistance which the transistor can present due to the material itself. This minimum resistance is also changed by the effect of the base current passing though the junction too. When the resistance reaches that minimal value, the transistor is saturated.
Note: The graph above was generated from your idealized graph. In reality things are not that linear.
If we have a situation when \$V_{CE} > V_{BE}\$ the BJT's is in so-called "active region".
And as a first approximation, we can treat the BJT as base current controlled collector current source (which is not exactly true). But your plots \$I_C\$ vs \$V_{CE}\$ for a given \$I_B\$ assume just this.
As you can see the base current "set" the collector current.
If base current (\$I_B\$) is flowing the BJT is "ON". So, there must be a flow of a \$β\$ times \$I_B\$ current in the collector.
And \$I_C = I_B \cdot β\$ plus \$I_E = I_B + I_C\$ are the basic principles of a transistor in "active region".
But do not be confused by this examples and assumption that the base current is being somehow magically magnified to form the collector current. This is not the case (not true). What is happening is that the base current is controlling the amount of current that collector-emitter drawn from a supply source.
Now let us try to add the \$R_C\$ resistor and see what will happen. Now we give \$R_C\$ resistor very important task. His job will be to convert the collector current into voltage. \$R_C\$ will act just like a current to voltage converter thanks to Ohm's law \$V_{RC} = I_C \cdot R_C\$.
As you can see in first two examples BJT's is working in "active region" and collector current follows this equation \$I_C = β \cdot I_B\$ (first approximation).
And voltage at the transistor collector is equal to:
\$V_{CE} = V_{CC} - I_C \cdot R_C\$
I hope you understand this two simple examples
But something "went wrong" in the third example.
In the last example \$I_C = β \cdot I_B=100\cdot 1 \textrm{mA}=100 \textrm{mA} \$ don't hold anymore.
Do you know why?
Because now we have \$R_C\$ in series with transistor collector.
Therefore \$\frac{V_{CC}}{R_C} = \frac{10V}{1 \textrm{k} \Omega} = 10\textrm{mA}\$ is the maximum current that Vcc can supply "into" transistor colector.
The base current (1mA) "tries to force" the collector current at 100mA. But the collector current cannot be larger than \$\frac{10V}{1 \textrm{k} \Omega} = 10\textrm{mA}\$. But BJT's tries to create a situation in which the collector current is equal to this 100mA by controlling the "resistance" of the collector-emitter path through the device. The transistor can only lower the collector-emitter voltage to the \$V_{CEsat}\$ voltage. The BJT in full ON. The transistor is in the saturation region. And in saturation \$I_C = β \cdot I_B\$ don't hold anymore. But the emitter current is always equal to \$I_B + I_C= 1\textrm{mA} + 10\textrm{mA} = 11\textrm{mA}\$
More about saturation here A question about Vce of an NPN BJT in saturation region
As a side note notice that by adding \$R_C\$ resistor we created a voltage amplifier. Any change in base current corresponds to a much bigger change in collector current. And this change in collector current is converted onto voltage change by the help of a collector resistor.
For example, for Rc = 1K we need a change in Ic ≈ 10mA (0.1mA change in IB) to change Vce voltage from 10V to 0V. But now if we increase the Rc resistance to 2KΩ we need a smaller change in collector (ΔIc = 5mA) to get the same change in Vce (10V to 0V). So, we need a smaller change in input voltage to get the same change in the output voltage. All this means that our amplifier has larger voltage gain for a larger Rc resistance value.
Because the collector acts like a constant current sink (NPN) or a constant current source for PNP BJTs. As for the physics, maybe ask on the physics stack exchange site.
In truth, it's not a perfectly flat constant current source so while you may get 2 mA Ic for 20 uA Ib, Ic may rise from 2 mA to 2.1 mA as collector emitter voltage changes from 1 volt to 10 volts: -
BJTs are rather commonly categorized as having a current gain (hFE) so if you force a constant current into the base you can broadly expect a relatively constant current in or out of the collector.