I'm using an OPA211 in differential mode with unity gain; no external compensation. I'm getting a puzzling ~10MHz bandwidth (specs indicate a bandwidth of 45MHz at G=1) with a peak at 8MHz (consistent with the horrible overshoot/ringing that I see when I feed a square wave input).
Here are the details of my design and my setup to measure the frequency response:
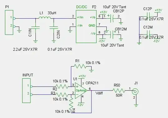
Schematic:
PCB:
And this is the frequency response that I get:
The ground plane is at the bottom layer, and the top layer has a copper fill that is connected to GND at the pins of the BNC edge connector (J1). This BNC connector (J1) is 50Ω; I connect it to a 50Ω BNC cable that goes to a 50Ω-terminated input capture device (a 180MSPS 16-bit Digitizer card on a PC --- the card itself specifies a 65MHz input bandwidth).
On the input side, however, there is no impedance matching --- to measure the frequency response, I use a signal generator with 50Ω BNC output, but I connected a cable that goes from BNC/coaxial to clips, and as you can see, the input goes to my board through a header type connector (more like a Molex-type, with locking housing).
BTW, when measuring the frequency response, I used a sine waveform with 100mV pk-to-pk to avoid issues with the slew rate (27 V/us as per the datasheet).
The ringing should not be surprising: it could be attributed to the op-amp getting closer and closer to instability when pushed to a low gain. But the low bandwidth is quite surprising --- precisely, at the lower gains I should expect higher bandwidth, right?
I also expect that parasitic capacitance or inductance (board, traces, ground plane, etc.) should not be an issue at such low frequencies (I would expect those to kick in at the hundreds of MHz range). For that matter, impedance matching (or lack of impedance control when ordering the PCB) should not play any role on the ringing at such low frequency, right?
Any ideas why such low bandwidth and why the peak at 8MHz?





