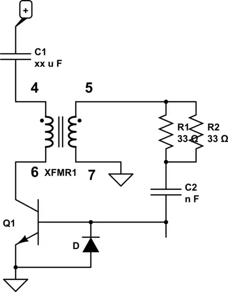
From the photos of this driver board (no hands on testing, the photos are all I have to work with), how can one reason-out the E, B, and C functions of the pins (1,2,3) of the transistor, and the coil pairing of pins (4,5,6,7) on the transformer?
Assuming the trace from left side of D5 passes underneath D4, I am thinking 4 and 6 are the output coil since they lead fairly directly to LED terminals.
What is the significance if any of peculiar shape of the hole in the transistor? does it have a function and or indicate type?
(Disregard the red arrow)
The board is discussed in this other question.



