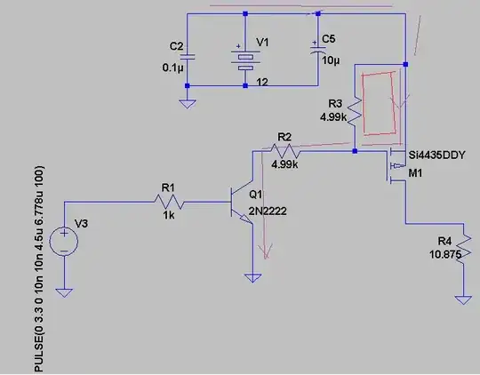
I have a very dumb question in understanding p-MOSFET driver. simple BJT voltage divider or totem pole driver.
first i will ask Simple BJT driver.
During turn ON, Q1 is ON, MOSFET gate charges to v1/2 through the path in violet(from V1 current flows to gate to GND).
During Turn OFF, Q1 is OFF, MOSFET gate should discharge. discharge current has to flow in R3. we expect potential difference for current to flow, Here from where to where current flows because only V1 is connected there is no GND connection in discharge path.
Similarly for totem pole driver also. during discharge path upper transistor will be ON for short time which gives path for MOSFET discharge but there also no potential difference.
Please correct if i am not clear..
