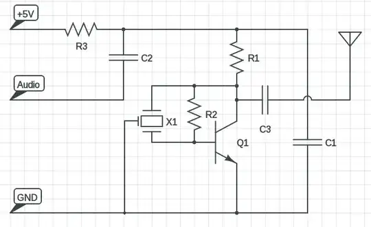
I am really a newbie here in Electronics and I'm into it as a hobby/passtime. I was going through this simple coil-less Shortwave Transmitter circuit on a blog.
Q1 – BC548, X1 – 10.7 MHz ceramic resonator, 3 terminal, C1 – 10 nF, C2 – 100 nF, C3 – 100 pF, R1 – 10 kOhm, R2 – 150 kOhm, R3 – 1 kOhm
My questions are:
- Does circuits like this work? I want to know how this circuit oscillates at a shortwave frequency without LC Tanks. Is it entirely done by the ceramic resonator?
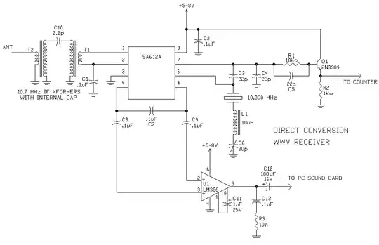
- Can I create a similar circuit to receive Shortwave audio signal, which won't use a old-days coil and ferrite rod? If someone could help me with a simple circuit diagram for a shortwave radio receiver which uses such ceramic resonator I will be grateful. I couldn't find it on the web.
