0

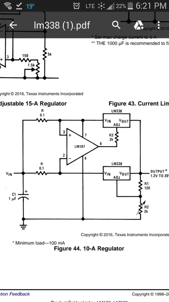
10a variable voltage regulator

This schematic has a LM107 op-amp at its heart. It seems that it is now discontinued. Will a uA741 op-amp be a good substitute? If not, why not? What would be a good substitute? Thanks.

user80773
  • 11
  • 1

0 Answers0