2

I want to set a delay of around 5s between power supply turning ON and my circuit getting power.

enter image description here

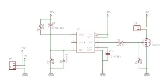
Here is the circuit I have come up with:

circuit

Datasheet of mosfet

I am using a 555 timer to set the startup delay and N-channel mosfet to supply power to the load. Most of the through hole mosfets have Rds minimum at around 10 V. Luckily I had 12V supply readily available so I am using 12 V to switch the 5V line as shown above. P4 is input and P3 is load.

Is my circuit correct?

Besides initial turn ON delay, I want the circuit to reset when power is disconnected (in half a min or so. if it happens within 1-2 seconds, it will be even better). To achieve this, I have put R7 (100K) discharge resistor on the capacitor which will discharge it and get the circuit in working state again. Is there a better way to do this?

Whiskeyjack
  • 8,286
  • 9
  • 58
  • 99

1 Answers1

2

The circuit looks good.

If you want faster reset of the circuit move R7 to between 12V and GND and reduce its resistance... when the 12V is turned off C3 will discharge through D1 and the new R7