7

I'm trying to design an push-pull amplifier for a 4 ohm load, it works with a 48 V source.

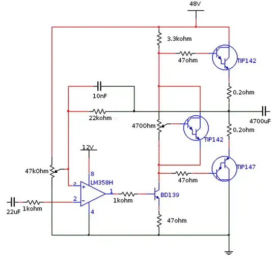
This is the latest design I did:

(Input and output are in those two capacitors and the potentiometers are used to set the output DC point and the push-pull bias voltage)

In order to have less crossover distortion, I always end up having voltages in the order of 0.6V constantly applied to the emitter resistors (In pratice, because in the simulations everything always goes easier).

The problem is: Once my load is 4 ohms, I can't put any greater emitter resistors, or it'll have too much lossess. But with two 0.2 ohm resistors, it ends up having a quiescent current of 1~1.5 A, which is very great.

I'm not even sure if, in this way, the emitter resistances will be able to prevent thermal runaway, because they'll heat up fast.

The transistor on that VBE multiplier will be installed between the other two in the heatsink, but I don't know how fast it will runaway.

Being that there are plenty Class AB power amplifiers that work with such loads and voltage ranges and they don't have a quiescent current like that.

What am I missing?

user2934303
  • 753
  • 5
  • 21
  • 1
    This is an excellent question! A clear and well defined problem description, a schematic, your thoughts about the circuit, and everything well written and presented. – pipe Jan 27 '18 at 06:57
  • 2
    Only thing missing is reference designators so we can discuss your components. :) – pipe Jan 27 '18 at 06:58
  • Agreed. Wish more were like this. –  Jan 27 '18 at 06:59
  • Have you checked whatever your amplifier is stable via scope? Also shouldn't the 47k pot be connected to (-) input? – G36 Jan 27 '18 at 07:44
  • 1
    I'd strongly recommend against using Darlington at the output. See my answer to "Highly Distorted Output of Class B Power Amplifier" for some details about why (and some other points.) Your Darlingtons will heat up, so all four VBEs will shrink and the quiescent current will increase a lot as a result since your multiplier won't track well (or at all, if you didn't thermally couple it.) – jonk Jan 27 '18 at 08:11
  • 1
    Your signal input pin is floating. How on earth do you stabilise the DC working point? –  Jan 27 '18 at 11:55
  • @jonk. OP states this is just experimenting. I agree with your synopsis. THD will be more like 5%. A differential input will stabilize the DC, no more than that. OP has much to learn. –  Jan 28 '18 at 21:59
  • @G36. The BD139 transistor provides the signal inversion, so the OP's connections are correct. However the (-) input of the IC cannot float. It should be biased at 1/2 Vcc. No boot-strap either means poor performance. OP will learn the hard way. –  Jan 28 '18 at 22:03

2 Answers2

3

That looks like a good design, but I see two issues. One is that the typical idle current for an audio amplifier is 50 mA from emitter to emitter. Once they warm up you adjust the bias resistor again to get it back to a stable 50 mA. That is enough idle current to have low distortion, less than .01%. By the way that would be 50 mA per each pair of output transistors, so you can imagine the idle current of a 1,500 watt amplifier with ten output pairs.

The output emitter resistors vary from .15 ohm to .47 ohm, with .33 being a common value. 0.33 ohms creates a .65 volt drop at 2 amps of current, enough to trip NPN and PNP current limiters. They may cause clipping at high volume, but they will protect the output transistors from excessive currents.

Look at any op-amp design (LM324) and you will see those current limiters in place and insert yours accordingly. 0.33 ohms limits it to 2 amps or about 70 watts RMS. 0.15 ohms doubles the current to 4 amps. Put two .15 ohms in parallel if you really think this can handle ten amps. Do not exceed 50% of the transistors max amp rating.

The second problem I see is that there is a possibility of over-voltage at the IC (+) input pin. It is powered by 12 volts, yet if that 47 K potentiometer is set to high it will put more than 12 volts into the IC, which would destroy it. You CANNOT have an input with a voltage higher than the power pin, or more negative than ground.

Anything is possible, but you need to heat sink those transistors with a beefy heat sink and maybe a cooling fan if your going to push things. The .65 volt drop is for add-on generic NPN (2N3904) and PNP (2N3906) transistors, which short the base of your output transistors to the common output line. Also 10 nF may be a bit high for a feed back loop. They are usually 22 pF or so.

Try and see if the 47 K pot can be tied to the 12 volt rail, thus avoiding a chance of blowing the IC.

  • Connecting it to the 12 V rail is easy, but, you said current limiting at 2 A? My expectation is to later use two of these in a bridge configuration. Currents as high as 10 A might flow (peak current), being that those TIP's should handle them easily. And would this 0.65 V drop do that in a darlington BJT? – user2934303 Jan 27 '18 at 07:07
  • A higher capacitance in the negative feedback will only reduce the gain in greater frequencies, isn't it? I forgot to mention this amplifier is for low frequencies (15~100 Hz). – user2934303 Jan 27 '18 at 07:16
  • Sorry. My bad. I assumed this was more than a bass amplifier. Then 10 nF is fine and will help keep it stable under load. I added my comment to the answer. –  Jan 27 '18 at 07:18
  • Ah, you say that transistors might be added to be activated by that drop to limit the current? – user2934303 Jan 27 '18 at 07:20
  • Can I also keep using the 0.2 ohms and add an diode to those current-limiting transistor bases so they only turn on in a greater drop? Because I can't find any resistors like those here (none that can handle that power), so I had to made my own out of shower resistor segments (with a epoxi package to dissipate heat). – user2934303 Jan 27 '18 at 07:38
  • Yes. See my 3rd paragraph. –  Jan 27 '18 at 07:39
1

Check the voltage across your quiescent voltage control. (4700 ohm + TIP142) You Vce even in saturation is probably too big. I also have never seen a Darlington used there.

By the way references to the schematic are easier if you number the components.

Oldfart
  • 14,380
  • 2
  • 16
  • 41
  • Oh, sorry, I've disabled them just before taking the print because they were messy, the boxes with the labels are moveable and I had moved them out of alignment while designing the circuit. – user2934303 Jan 27 '18 at 07:11
  • 1
    I used a TIP142 in this VBE multiplier just to make shure it keeps the same VBE as the output transistors as they heat. Using a common BJT would also work? Are their VBE thermal curves similar? – user2934303 Jan 27 '18 at 07:23
  • 1
    It is 3:00 am here so I am going to bed... –  Jan 27 '18 at 07:41
  • Ok, I think I already got enough info on what I wanted, thanks! – user2934303 Jan 27 '18 at 07:43