9

I'm a newbie in electronics. I need to make a 555 timer base circuit(Refer to the schematic below) such that O/P pin of 555 is held LOW by default at power on, and the I/P pin is held initially at HIGH at power on.

The main requirement of my circuit is that until I/P pin is held LOW for say 200ms, then only the O/P pin must go HIGH and must remain HIGH as long as I/P pin is held LOW.

For all other cases, at I/P pin, the O/P pin must remain held at LOW, even if LOW pulses of less than 200ms arrive at I/P pin of the circuit.

The schematic below shows a circuit that I came around while struggling to design such a circuit reliably using 555 timer.

555 Circuit with diodes

Now I have 6 questions regarding this circuit:

  1. Is the purpose of diode D1 is to cause never to finish the timeout, so that O/P pin of 555 never become LOW until trigger is HIGH? or something else?
  2. What will happen if I pull up the control pin to Vcc by say a 1k resistor and remove the capacitor C3? Is the functionality of this circuit affected in some way then? I don't remember where but I definitely saw such a circuit which have this pull-up resistor.
  3. What will happen if I remove R1 and C1 and just simply connect discharge and threshold pins together and to R4 directly, without diode D1?

  4. What if I keep Threshold pin left unconnected and rest all is same in this circuit? - ie anode of diode D1 is now connected only to Discharge pin, R1, C1 and not to Threshold pin! Will now the circuit work to fulfill my purpose?

  5. Is the condition R2xC2 < R1xC1 need to be hold true here? This is in reference to this question actually. Any suggestions for values of R2, C2, R1, C1, and R4?

  6. On some tutorials it was specifically mention to use electrolytic capacitors for C1 and C2 here in schematic even for 1uF values (though they did not say that you must use electrolytic caps but they had drawn schematic with electrolytic caps.). Is it necessary? Will it make any difference? Why can't we use ceramic capacitors here for C1 and C2?

Please enlighten me. Thanks.

EDITED on 2012-07-06 : Added Question# 4,5,6

Update on 2012-07-13:

So far, I've settled on the below ckt, as till so far, it seems to follow my requirements consistently. 555_Timer4

Please see the "EDITED on 2012-07-13:" section of my answer for more info.

Now I wanna know that how reliable this circuit is?

I mean to say that what things I need to consider so that this circuit functions reliably and accurately. Absolute accuracy is not required - a tolerance of few tens of ms will work.

For e.g I want say, minimum value of 0.4 x R2 x C2 to be 880 seconds, no less. A 1 second value should be typical.

What things need to be considered?

Whether I should use Aluminium electroyte cap. or ceramic(eg K7R/K5R) for C2 and C3 in this ckt. ?

Whether I should choose higher capacitance for C2 and lower resistance for R2, or higher resistance for R2 and lower capacitance for C2, for 0.4 x R2 x C2 to be = 1 second typical and 880ms minimum?

Will it make any difference if i/p is driven from totem-pole o/p stage or open collector stage?

Any other considerations or suggestions?

jacks
  • 363
  • 1
  • 4
  • 12
  • 6
    PIC10F200, Olin? :-) – stevenvh Jul 03 '12 at 15:01
  • @W5VO, Thanks for making editing effort. I really appreciate it. – jacks Jul 04 '12 at 02:30
  • @stevenvh, Sorry I didn't get you exactly, but if you are suggesting to use PIC10F200 for this application, then it is not for me as I need to do this w/o any software/firmware and only with 555 Timer as a base. – jacks Jul 04 '12 at 02:32
  • 3
    jacks, no problem with the edit. @stevenvh is referring to another user (Olin) who likes to use PICs for just about everything. That being said, a small microcontroller would be the preferred solution for anything more serious than a one-off hobby project. – W5VO Jul 04 '12 at 02:55
  • Ceramic capacitors are microphonic with vibration so can be noisy, but "can" have low ESR but unfort. have high leakage and thus short RC Time consts<<100mS that gets worse with temp. Tantalum caps are better. and Plastic caps are best. Let me review your design again.. Does it matter if you get a glitch output for an inputs > 200mS or so do you want it stretched? – Tony Stewart EE75 Jul 12 '12 at 14:19
  • @TonyStewart- I think it is the other way. I can't recall where, but I read somewhere that you need to choose low capacitance and high resistor for a desired RC. At the same time it was also mentioned that Electrolytic caps. can make the RC time constant vary by twice! So the site said that the electrolytic caps. need to be chosen carefully. If I found that link I'll post the url. – jacks Jul 13 '12 at 02:57
  • @TonyStewart- The o/p ie pin#3 of this ckt must not glitch in any case. If inputs is say > 200ms, then only o/p must go HIGH. In all other cases of input, o/p must remain LOW. 200ms is not a strict value but is a reference value. – jacks Jul 13 '12 at 02:57
  • @jacks Some vendor ceramic caps may work with RC = 100 seconds but there is no guarantee, all substitutes will work. Also if a design relies on extreme low leakage, prudent designers will choose plastic parts (teflon, polystyrene, polyester) with guaranteed specs, at more expen$e or use tantalum without worry. If R value exceeds 10 MΩ, design can become too sensitive to noise, dust, moisture, contamination, & vendor subst. RC is not guaranteed. Unless there is a gauranteed spec. you take a risk of failure with ceramic for long RC time constants.. BTW how is this pulse used? – Tony Stewart EE75 Jul 13 '12 at 11:40
  • The reason I ask about this design signal is your spec is inconsistent. "No glitch" conflicts with reset output with input when active. So you need pulse stretcher added. Why ignore short pulses is important? – Tony Stewart EE75 Jul 13 '12 at 11:47

3 Answers3

3

Well, I thought that this update will be better to put as an answer rather that as an edit/update to Question. Also it would take too much space in Question. So I'm putting it here.

Please feel free to correct or improve me.

So here it goes.

Refer to Functional Block Diagram on page#3 of this datasheet.

In this functional block diagram, note that in effect, o/p Q of Flip-flop(FF) is directly connected to pin#3, and o/p Q# of FF is directly connected to base of BJT.

I'll Call Upper Comparator as Comp#1,
and Lower Comparator as Comp#2.

I'll start with monostable configuration.

In this configuration, we have R1, C1, but not D1, R2, C2 in the schematic in question. See below figure.

555_Monostable

Read resistor R as R1 and Capacitor C as C1 in this figure.

From the description of Working of 555 in monostable configuration, it seems to me that the S-R flip-flop(FF) is implemented as a NOR gate FF in functionality.

Recall: For a NOR gate S-R FF:

S=1, R=0 will give Q = 1

S=0, R=1 will give Q = 0

S=0, R=0 will give Q = previous state or no change in Q.

S=1, R=1 will give Q = undefined/metastable state/toggle.

Assume that the pin#3 is LOW at this point. (Pin#3 can be forced to LOW at power on by driving pin#4 to LOW. pin#4 when LOW causes the o/p Q of FF to be LOW and hence o/p pin#3 is latched at LOW.)

This is true no matter what is the state of pin#2 - whether it is at < 1/3 x Vcc or > 1/3 x Vcc.

So, Initially, Pin#3 = LOW and Pin#2 = HIGH, say.

Now say a pulse is applied at pin#2.

As soon as Pin#2 becomes LOW(< 1/3 x Vcc precisely), V- < V+ for Comp#2 and hence o/p of Comp#2 becomes HIGH. This makes 'S' i/p of Flip-flop(FF) HIGH, and hence we got S = 1(HIGH) and R = 0(LOW) condition at FF inputs.

=> o/p Q of FF will become 1(HIGH).

This o/p is latched by o/p stage and thus pin#3 becomes HIGH. At this point since Q# o/p of FF is LOW(Q = HIGH) so, the BJT is in cut-off region and hence high-side of C1 is now not at 0V. Thus C1 starts charging via R1.

During all this time, the Q output of FF will remain HIGH due to the latch of o/p stage of the FF, however the output of the Comp#2 will have become LOW as the V- will have become more positive(due to completion of pulse duration, pin#2 is returning to HIGH) than the V+ input of the comparator.

Thus at this point, V- > V+ for Comp#2. => o/p of Comp#2 is LOW. => S = LOW. But since R = LOW too(V+ < V- as voltage across C1 has not yet reached at 2/3 of Vcc - see below), so o/p of the FF stays in its previous state ie Q = 1(HIGH).

Assume that C1 is not yet charged to one time constant, ie duration 1.1 x R1 x C1 has not yet completed.

This assumption can be guaranteed by choosing C1 and R1 values properly. I'm assuming here that values of C1 and R1 are chosen such that 1.1 x R1 x C1 > pulse duration. Perhaps of course, pulse duration must be known in advance, as is the case here.

As soon as voltage across C1 reaches 2/3 of Vcc, pin#6 will be at 2/3 of Vcc too.

=> V+ > V- for Comp#1

=> o/p of Comp#1 is at HIGH. => R = HIGH now.

=> R = HIGH and S = LOW. => Q = LOW.

Thus, now o/p stage latches the o/p ie pin#3 to LOW.

Since now Q# = HIGH, so BJT is in its sat. region ie ON, and high-side of C1 is now connected to ground.

This discharges C1 quickly. Pin#6 again becomes LOW.

Now V+ < V- for Comp#1. => o/p of Comp#1 is at LOW. ie R = LOW

Thus we have R = LOW and S = LOW.

=> Q is unchanged. ie Q = LOW at this point.

But what if pin#2 is still at LOW? ie pulse duration > 1.1 x R1 x C1.

If it were then we would have S = HIGH(1) and R = HIGH(1). This state of NOR gate S-R FF is metastable as o/p toggles and hence to be avoided.

This means that by the time voltage across C1 reaches at 2/3 of Vcc, the pin#2 must become HIGH.

This is a constraint with which we must live!

But how much time does it take to charge C1 to 2/3 of Vcc?

It takes t = R1 x C1 x ln(1 - 2/3) >= 1.1 x R1 x C1

So, basically the duration of i/p pulse at pin#2 must be less than 1.1 x R1 x C1 for the o/p to be consistent at all stages.

This completes the discussion of monostable configuration.


What if we wanna remain o/p ie pin3# HIGH as long as we wish, instead of going to LOW again after 1.1 x R1 x C1 seconds ?

Since as soon as pin#6 comes at 2/3 of Vcc, the discharging of C1 begins, we must somehow prevent reaching pin#6 to 2/3 x Vcc, for that duration for which we require the o/p pin#3 to remain HIGH.

For this to happen, we must provide a path to drain charge on C1 as soon as C1 begins to charge, so that voltage across C1 never reaches 2/3 x Vcc.

But that path can't be via pin#7, as BJT is OFF at this stage(That's why C1 is getting charged).

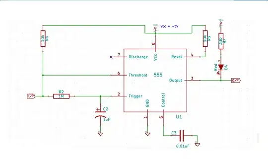
Connect a diode D1 to pin#6 as shown in the schematic below. 555_TIMER_1

Now when pin#2 is at HIGH, high side of C1 is connected to GND via BJT. So pin#6 is at 0V too. => o/p = LOW.

But as soon as pin#2 becomes LOW, BJT will turn OFF and C1 begins to charge via R1.

With diode D1 in place, as soon as C1 charges to 0.7V, D1 become forward biased and clamps the voltage across C1 at 0.7V. It

would be better if we use a Schottky diode for D1.

Assume that at his point pin#2 is still at LOW(becoz we want o/p pin#3 to remain HIGH, as long as pin#2 is LOW).

Now the o/p pin#3 is latched at HIGH at this point.

If we make pin#2 to HIGH, then D1 will again be reversed biased and will not conduct. Since BJT is still OFF, C1 will begin to charge and as soon as voltage across C1 becomes 2/3 of Vcc, BJT is ON and C1 discharges via GND.


But what if we wanna switch o/p pin#3 to LOW as soon as possible, after pin#2 becomes HIGH?

Choose minimum values for R1 and C1. :)

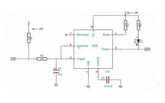
What if we remove R1, C1 and D1 from the ckt?

Then pin#7 isn't required and can be left unconnected.

Pin#6 will then be directly connected to R4 and R4 is connected to pin#2 directly, as shown in below schematic:

555_TIMER_2

When pin#2 is at HIGH, BJT is ON, and o/p pin#3 is at LOW.

As soon as pin#2 becomes LOW, pin#6 will become LOW too.

Now BJT is OFF, and o/p pin#3 is latched at HIGH. Since as long as pin#2 is held LOW, pin#6 is at LOW too ie < 2/3 of Vcc.

So, o/p pin#3 remains HIGH as long as pin#2 is held at LOW.

As soon as pin#2 becomes HIGH, pin#6 becomes HIGH too.

Since pin#6 is HIGH, so R will then be driven HIGH.

And since S = LOW, so Q will be driven to LOW and hence o/p will then be latched to LOW.

So w/o R1, C1 and D1, the circuit works as before with R1, C1 and D1. The only difference is that now as soon as pin#2 becomes HIGH, pin#6 becomes > 2/3 x Vcc, and hence R becomes HIGH(S will become LOW as pin#2 changes to HIGH) and hence Q becomes LOW. This drives the o/p LOW and BJT is ON now.

So, in this case pin#7 is not used as C1 is not present. This ckt can be used to fast recovery of pin#3 to LOW state.

This ckt (with or w/o R1, C1 and D1)will prevent any noise pulse to cause pin#3 to change its state. Only a pulse of duration 1 sec or more can change the state of pin#3.


How to modify this ckt. so that only a pulse of duration say 1sec or more can change the state of pin#3?

Add R2 and C2 as shown in schematic in question above. Now this ckt will begin change the state of pin#2 after R2 x C2 seconds.

Take C2 = 1uF and R2 = 1Mohm. Now RC time constant of this R-C network is 1sec.

As soon as i/p becomes LOW, the C2 starts discharging via R2. So after 1sec. or more, pin#2 will become LOW. AS discussed before, this will cause pin#3 to become HIGH.

Now pin#3 will held at HIGH till pin#2 is held at LOW. BJT is OFF and C1 begins to charge but is drained by D1, so voltage across C1 will never reach 2/3 x Vcc, till pin#2 is at LOW.

As soon as i/p becomes HIGH, then C2 starts charging via R2, and after 1 sec. or more, pin#2 becomes HIGH, D1 becomes reverse-biased and C1 begins to charge via R1.

As soon as voltage across C1 reaches 2/3 x Vcc (ie after time 1.1 x R1 x C1 secs.), pin#3 becomes LOW, BJT is ON and C1 begins to discharge via GND.

So, after i/p become HIGH, then it took (R2 x C2 + 1.1 x R1 x C1) seconds to change the pin#3 state.

This will prevent any noise pulse to cause pin#3 to change its state. Only a pulse of duration 1sec or more can change the state of pin#3.

NOTE: Since when voltage across C1 reaches 2/3 x Vcc, at this point pin#2 has already become HIGH, as expected for monostable configuration, so the condition R2 x C2 < 1.1 x R1 x C1 doesn't make any sense. In fact, there is no relation b/w these two time constants as, it only when pin#2 goes HIGH, charging of C1 begins.

Practically for general purpose a noise pulse of 1 sec. seems very rare to me, at least for a hobbyist.


The time R2 x C2 is desired for noise removal at i/p. But 1.1 x R1 x C1 is undesirable.

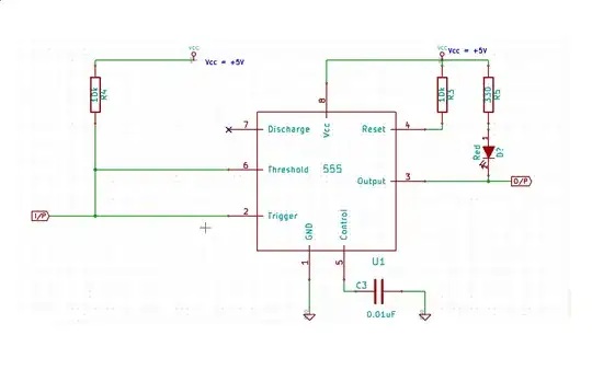
So, R1, C1 and D1 can be removed, s.t. pin#7 is left unconnected and pin#6 is tied to junction of R2 and R4. Now the pin#3 will change its state almost R2 x C2 seconds after the i/p changes its state.

The ckt is show below. 555_TIMER_3

This ckt can be used to fast recovery of pin#3 to LOW state.

NOTE: In the question it is desired that pin#3 must be held HIGH, till pin#2 is held LOW. This circuit solves that purpose.

The pin#2 will go LOW(ie < 1/3 x Vcc) only after R2 x C2 x ln(2/3) = 0.4 x R2 x C2 seconds.

So a pulse must remain LOW for at least 0.4 x R2 x C2 duration for pin#3 to change to HIGH. And a pulse must remain HIGH for at least 0.4 x R2 x C2 to change pin#3 to LOW.

For C2 = 1uF and R2 = 1Mohm, the i/p must remain LOW for at least 400ms, for pin#3 to go HIGH, and must remain HIGH for at least 400ms, for pin#3 to go LOW.

EDITED on 2012-07-13:

The only problem with above ckt. is when i/p goes form LOW to HIGH.

As soon as i/p goes HIGH, C2 begins to charge via R2 and R4, and pin#2 is still at LOW, and hence FF i/p S is still HIGH, and o/p pin#3 is HIGH too, becoz R is at LOW.

However, pin#6 also goes HIGH as soon as i/p goes HIGH. This results in R changing from LOW to HIGH.

Now for a NOR S-R FF if S = R = HIGH(i.e 1), then this is a metastable state and o/p of FF can't be determined.

So, pin#3 will toggle for 0.7 x (R2+R4) x C2 seconds approx. Hence o/p pin#3 toggles too. This is undesired!

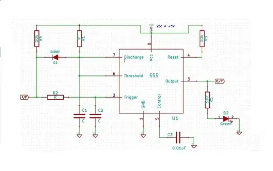
A better solution is to directly attach pin#6 to pin#2 as shown in below schematic.

555_TIMER4

With this, the only i/p combinations that can occur for FF are:

S = R = LOW

S = LOW, R = HIGH

S = HIGH, R = LOW

The o/p will be consistent at all stages of operation.

At power on C2 gets charged via R2 and R4, and voltage at pin#2 will be > 1/3 x Vcc after 0.4 x (R2+R4) x C2 seconds.

IOWs for 0.4 x (R2+R4) x C2 seconds, S = HIGH and R = LOW. This gives pin#3 is HIGH for this duration. We need to keep pin#4 LOW for this duration, for pin#3 to be LOW.

C2 gets charged to 2/3 x Vcc in 1.1 x (R2+R4) x C2 seconds. At this point R = HIGH and S = LOW, so pin#3 is at LOW!

While C2 is getting charged, then from the instant C2 is at 1/3 x Vcc to the instant C2 comes at 2/3 x Vcc, (ie for 0.7 x (R2+R4) x C2 seconds) both S and R are both LOW and hence o/p is unchanged ie pin#3 remains at LOW.

Now when i/p goes from HIGH to LOW, it will take 0.4 x R2 x C2 seconds for pin#2 to go below 1/3 x Vcc.

Note that during discharging of C2, for 0.7 x R2 x C2 seconds, both S and R are LOW and hence o/p stays at LOW. The o/p pin#3 will go HIGH only when pin#2 is at 1/3 x Vcc.

So, it takes 0.4 x R2 x C2 seconds for pin#2 to change according to i/p, when i/p goes from HIGH to LOW, and 1.1 x (R2+R4) x C2 seconds when i/p goes from LOW to HIGH.

So we must apply a logic LOW at i/p, for at least 0.4 x R2 x C2 seconds, then only pin#3 will change from LOW to HIGH.

And, we must apply a logic HIGH at i/p, for at least 1.1 x (R2+R4) x C2 seconds, then only pin#3 will change from HIGH to LOW.


This answer attempts to answer Question nos. 1,3,4,5.

A resistor at control pin would change the default threshold 2/3xVcc. But that is not needed to do here.

The only Question remaining is Question#6.

jacks
  • 363
  • 1
  • 4
  • 12
  • latest schema 2hrs ago seems to work but I think there is a simpler solution that satisfies the glitch problem you may not want. ( pulse stretcher on output.) Can you also define input logic O.C. or push-pull CMOS? and function for this circuit is what? – Tony Stewart EE75 Jul 12 '12 at 14:47
  • @TonyStewart - The i/p is driven from Open Collector/Open Drain. But may be Totem-pole TTL or CMOS. This circuit is actually needed to enable a specified functionality on ckt. That functionality can only be enabled when we get a HIGH on pin#3 and this functionality will be available till pin#3 remains HIGH. The pin#3 is driving TTL logic. – jacks Jul 13 '12 at 02:41
  • 2
    Wow, surely this is becoming the longest answer ever on EE. When does the book come out? :-) Anyway, I admire your perseverance in this, keeping my fingers crossed. Success! – stevenvh Jul 13 '12 at 09:27
  • @stevenh- Well, thanks for admiration. I'm just working things out. :) – jacks Jul 13 '12 at 09:59
-2

A simpler solution that is "analog" with simple logic override on output.

enter image description here

Theory of Operation

  1. At power up, C1=0V and user input is defined to be Hi to U1A thus inverted output is low which drives D1 active low to also asserts C1 low ~ 0.2V max. at power up.

  2. U1B Schmitt NAND gate out is forced Hi by either input low which means if user input is Hi at any time. THat means "immediately" low to Hi when input goes high.

examples of 0.2S filter but without pulse-stretching. enter image description here

Tony Stewart EE75
  • 1
  • 3
  • 54
  • 185
  • Input is edge sensitive hi to lo after R1C1 delay of 200mS to traverse hysteresis input levels of Schmitt gate to delay output active hi and resets output to Low anytime to allow 200mS timer to be reset for next hi to low transition. There is a don't care on output min duratio and don't care on input levels and don't care on rise time or fall time of input signal as long as logic levels are understood. Transient inputs = lo are ignored unless longer than 200mS minimum. . No shorter duration re-trigger periods allowed! ( where input goes low shortly after output went low. as specified. – Tony Stewart EE75 Jul 12 '12 at 17:35
  • -1: it has to be done with an LM555. OP said so in a comment, and @stevenvh also emphasized this. – Federico Russo Jul 12 '12 at 17:42
-3

There are too may reasons why I would not use the 555 for this design or any other for that matter when reliability is essential with noise immunity.

You can find your solution in the LS123 or equiv chip since it has the logic input options to over-ride and make it edge triggered or state triggered retriggerable, non-retriggerable. Two in one chip can do all requirements you have. http://www.ti.com/lit/an/sdla006a/sdla006a.pdf How to use manual... Give me a few minutes when I get a chance to make a schematic .. unless you want to try it out.

Tony Stewart EE75
  • 1
  • 3
  • 54
  • 185
  • 2
    He expressly says he has to do it with a 555. Otherwise there are many better solutions, the PIC10F200 I mention in comment is IMO the best. (Any other microcontroller will do, but this is a 1 component solution.) – stevenvh Jul 12 '12 at 05:19
  • I admire jack's tenacity and "struggle to design such a circuit reliably using 555 timer." It is pretty clear he does not want a uC because of implied tools and learning curve needed, so that seems pointless. The LS123 is just a better dual one-shot with more reliable logic inputs that do not need diodes added. So I can offer a better Finite State machine solution that is reliable with my preferred analog one-shot or maybe you can contribute to his unanswered question. This is a classic Mealey-Moore design, he ought to have used the Reset line instead of the diode. He is almost there. – Tony Stewart EE75 Jul 12 '12 at 14:16
  • I read that @jacks "has" to have an analog one shot design and not an embedded firmware solution in a uC. We would all like him to succeed if possible. If not possible another one is better (without a uC) using oneshot and edge controlled Flip Flip with input SET override after timer has expired. So perhaps if jacks agrees with me, he can take issue with your "great comment" – Tony Stewart EE75 Jul 12 '12 at 14:27
  • It may not be in the original question, but in comment to it he says "I need to do this w/o any software/firmware and only with 555 Timer as a base". Not an easy problem, and I too hope he gets it working. – stevenvh Jul 12 '12 at 14:35
  • I think since he is new to Electronics, he would be "open" to any analog solutions (even if not 555) I happen to agree with David's friend who consider the 555 as a 666. Perhaps the LS123 is too. You could consider being more tolerant to other suggestions and confirm if user means Analog or simple gate only vs µC with embedded firmware... I consider all gates as Analog design with logic .. even if they are digital. This may avoid future bad assumptions if we can confirm the designer meant no firmware when he says no uC & "has" to be a 555, if he might accept any simple reliable solution. – Tony Stewart EE75 Jul 12 '12 at 15:45
  • 3
    I am tolerant to other solutions, but I also respect his restrictions, whether he chose them himself or not. That's why I don't post an answer, though I have it all worked out. (BTW, I did not downvote your answer.) – stevenvh Jul 12 '12 at 15:49
  • Thanks Steven.. I posted my simpler solution, but glitch timing is a bit vague. – Tony Stewart EE75 Jul 12 '12 at 16:24
  • I went for the 1/2 IC solution. – Tony Stewart EE75 Jul 12 '12 at 17:38
  • The 555 is on the www.badbeetles.com website. More contributions would be appreciated. – Autistic Nov 08 '15 at 19:37