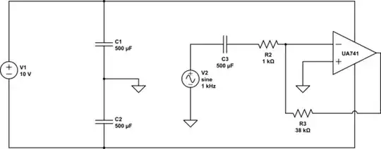
I've been trying to figure out what looks like a clipping issue in the linked circuit.
Our input is a 8 kHz 120 mV sine voltage signal coming from an AD9850. We are trying to amplify it to a 5V signal. The signal is clipping at 1.3 Vpp well below our rails of +/-5V.
We've upped the supply to 20V (+/-10V) but the "clipping" remains (the clipped signal peak to peak slightly increases to approximately 1.8V). We have a slightly uneven splitting for the supply voltage on the op amp at 5.5V and -4.5V, but from what I read that should not be causing that much of an issue. We were having the exact same problem with a OPA2134PA. The problem persists up to +/-30V and adding parallel resistors to the virtual ground capacitors did not help, either.
The negative peak is clipped less than the positive peak. We are pretty sure our capacitors are oriented correctly (we have \$C_1\$+ facing the positive side of the supply, \$C_2\$+ facing the ground and \$C_3\$+ facing the AC input).

simulate this circuit – Schematic created using CircuitLab

