What is the Early effect?
Indeed it has to do with influence of Vce on the Base region.
A higher Vce increases the size of the Base-Collector depletion region. This depletion region partly expands into the Base region making it smaller.
See this illustration, (a) shows the transistor in forward mode with a certain Vce. (b) shows the same but with a higher Vce.

This results in a smaller Base region and an increase in current.
What can we do against this?
We cannot prevent the BC depletion region from expanding but we can make the effect smaller by increasing the doping of the Base and Collector regions. A property of a PN junction is that the depletion region decreases in size as the doping levels increase. So indeed, higher doping levels can help however that has other implications.
The current amplification beta of a BJT is determined by the ratio of the dopings. If the doping levels of Base and Collector are increase, the Emitter doping must be increased by the same factor to maintain the same beta. Also the Emitter must have the highest doping level. If the Collector had a higher doping level than the Emitter, it would become the Emitter! and the Emitter would be the collector (or the "reverse beta" would become higher than the "forward beta" and that would be silly).
Increasing doping levels has another disadvantage, as the depletion regions become smaller, the maximum Vce before breakdown decreases.
You could make the Base region larger but that will decrease beta as the minority carriers in the base will have more chance to recombine. A high beta BJT relies on having a short Base region.
So it is a compromise, high-beta transistors suffer more form the Early effect than low beta transistors. So you could also compromise on beta for less Early effect.
What else can we do?
As an IC designer I cannot do all the things I mention above, the fabrication process for the NPNs I have available is fixed. The NPNs are what they are and I have to deal with it. So I have to use circuit solutions.
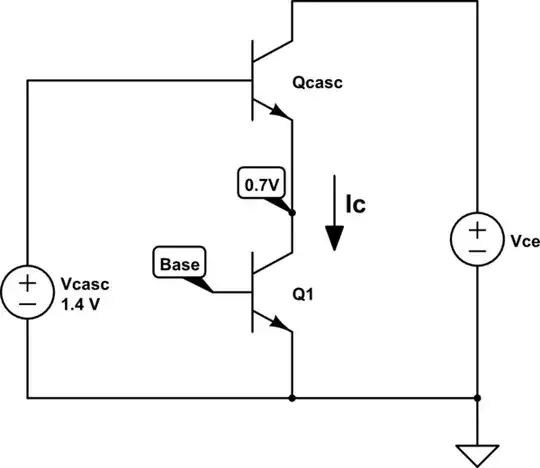
Like cascoding:

simulate this circuit – Schematic created using CircuitLab
Here Qcasc takes care of most of the Vce so it will suffer from the Early effect. However, Qcasc does not set Ic, Ic is set by Q1 and Q1 has a nice fixed Vce of around 0.7 V.
A disadvantage of cascoding is that the minimum Vce will be larger than using only Q1 of course so cascoding is not always an option.
An advantage of cascoding is that the Miller effect become much less dominant as the voltage gain from the base to the collector of Q1 is only about 1 (one). For high frequency (RF) amplifiers this advantage might be the only reason why cascoding is done. Then the Early effect isn't really a problem but the bandwith of Q1 is. Cascoding is needed to get and use the full available bandwith.