0

In Sedra/Smith the following image may be founded that is used for output resistance equation derivation of common-base BJT amplifier. The question is why the gm*v and v/re currents are directed up? Why they are not displayed in down direction?

The equation of output resistance with image current is: R_out = r_o + (1 + g_m * r_o) * Re', where Re' = Re || r_pi.

When I was used down direction in my derivations the r_o current I write as: ix-gm*v, and fount R_out = r_o + (1 - g_m * r_o) * Re'

enter image description here

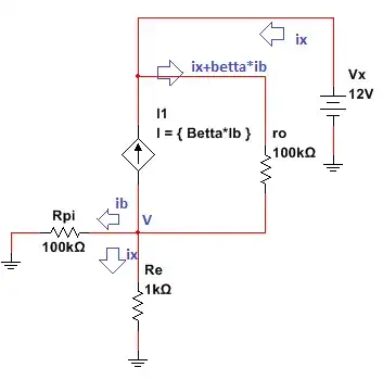
The update was added to post. The schematic that I use for "ro" derivation is presented below. The equations that I derivate are:

vx = (ix + betta * ib) * ro + v; v = ix * (Re||Rpi); ib * Rpi = (ix - ib) * Re;

May anyone check them?

enter image description here

MaxMil
  • 385
  • 3
  • 23
  • Then why should they be downward? Have you checked KCL at either end of the collector? What's the current that flows into the collector and what should come out? – dirac16 Dec 01 '17 at 20:27
  • Of course at collector ix - g_m * v (right current) and g_m * v (on left) is looking down. Then I write my equation for R_out as I wrote in question but that is not same as R_out from book – MaxMil Dec 01 '17 at 20:45
  • The arrows showing the direction of the current are just for reference. They indicate the direction the current is going if it had a positive value. That's it. The current can actually still flow in the opposite direction if it appears that the value is negative! So in the end the it does not matter what direction the arrow points to as long as you pick a direction and stick with that. Any property of the circuit will not change whatever directions for currents you use. So you can place the arrows however you like and you should get the same result. – Bimpelrekkie Dec 01 '17 at 21:26
  • The books illustration uses the fact that $\nu$ is negative and incorporates that into the direction of $I_c$ making it point upwards. Personally I would never do that, it is confusing. We're used to $gm*V_{be}$ pointing to the emitter and the book should stick with that. – Bimpelrekkie Dec 01 '17 at 21:32
  • The Zout for CB is the same as for CE but you normally have a fixed Rc or a current source for load . In practical use, the early effect leakage $r_o$ normally dominates the result and Voltage input is limited to 10% of Vbe for linearity reasons and voltage gain Rc/(Rpi//Re) – Tony Stewart EE75 Dec 01 '17 at 22:08

2 Answers2

1

The upper current is indeed \$g_mv_\pi\$ downward. This is the collector current flowing from collector to emitter. But since \$v_\pi=-v\$, it'll become \$g_mv\$ upward. The lower current \$\frac{v}{r_e}\$ or \$g_mv\$ must be up so that it cancels out the \$g_mv\$ portion of the \$r_o\$ current - because the same current coming into the collector, meaning \$i_x\$, must come out at the other side of it.

Also this diagram only shows the collector current at the emitter. It doesn't show the contribution from base current at the emitter. So it might be a little bit confusing at the first glance.

dirac16
  • 1,794
  • 2
  • 13
  • 17
1

For this equivalent circuit:

enter image description here

$$V_X = (I_x +\beta I_B) r_o + V$$

Additional we know

\$V = I_X \cdot R_E||r_\pi = I_X \cdot R_X\$ and \$I_B = \frac{V}{r_\pi} = \frac{I_X \cdot R_X}{r_\pi}\$

Therefore

$$V_X = (I_X + \frac{\beta\:I_X \cdot R_X}{r_\pi})ro + I_X \cdot R_X$$

$$V_x = I_X \left( \frac{\beta \cdot R_X \cdot ro}{r_\pi} + ro + R_X \right)$$

And finally

$$R_{OUT} = \frac{V_X}{I_X} = \frac{\beta \cdot R_X \cdot ro}{r_\pi} + ro + R_X = ro \left(1 + \frac{\beta R_X}{r_\pi} \right) + R_x$$ $$= ro+ \left(1+\frac{\beta}{r_\pi} \cdot ro\right)\cdot R_E||r_\pi $$

G36
  • 14,576
  • 1
  • 20
  • 36
  • I forget, why we suppose that ib is equal to zero? Forgot why in second equation V = Ix * Re||R_pi, we think that only Ix will be on Re in parallel with R_pi? – MaxMil Feb 04 '18 at 15:36
  • @MaxMil But we are not forgetting about the base current. The "arrow" on the diagram you made is not accurate enough. Ib = V/R_pi and IRe = V/Re hence Ix = Ib + IRe and V = Ix*Re||R_pi – G36 Feb 04 '18 at 15:44