First, you need to realize that the 555 is not a particularly noisy chip. ANY signal source which generates square waves will generate noise. If you are having problems, the likely source is your ground construction (or lack of it) and you need to address this before you go any farther.
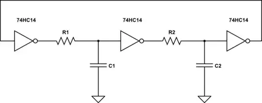
As for how to make a square wave generator, the possibilities are endless. How about a ring oscillator? Note that you can use comparators in place of the gates, but you must include some hysteresis to get clean transitions. If you're willing to provide 2 - 5 volts as power, the 74HC14 will do this automatically.

simulate this circuit – Schematic created using CircuitLab
Or you can use a unijunction transistor (such as a 2N2646) set up as a relaxation oscillator, followed by a flip-flop to convert the pulse output to a square wave.
A.J. 's answer will work just fine, and will have the virtue of being intrinsically less noisy due to the slow rise and fall times of an op amp vs a logic chip. Although if you are trying to drive logic (you don't say) you need to use a different op amp - one with rail-to-rail outputs.