0

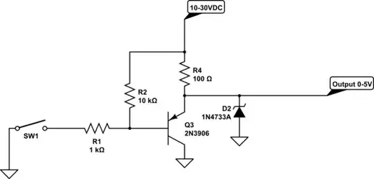
I need a circuit to toggle an control line on a PSU. The existing control line turns the PSU OFF when pulled to GND, the PSU is ON when the control line is floating or between 2.5V to 5.5V. I want to toggle this from an external device that has a open collector output which pulls to GND, except I need it to be ON when pulled to GND instead of OFF. My current thought is to use the following circuit, will this work as I intend it too? is there a better way to do this? The circuit is used to disable the power supply on a schedule in order to save power for a solar/battery application so current draw need to be as low as possible. The Datasheet for the PSU states the input current for the control pin is -400uA, if this is sourced from an internal pullup, would that be enough to bias the PNP and pull up the base without needing the 10-30V connection and zener? Thanks, -jER

schematic

simulate this circuit – Schematic created using CircuitLab

  • R4 is dissipating over 6 W when the transistor is off, you can make it much higher value. – Colin Feb 20 '19 at 09:23

2 Answers2

1

schematic

simulate this circuit – Schematic created using CircuitLab

  • +1 For me the circuit is Ok: I'll just add a high value resistor ($\simeq\mathrm{M}\Omega$) just to be sure that the input of the downstream circuit does not appear floating. – Daniele Tampieri Feb 20 '19 at 08:02
0

The shown circuit is not the correct circuit topology to achieve what you want. You should replace the transistor with an NPN such as a 2N3904 with its emitter lead tied to GND.

Michael Karas
  • 57,328
  • 3
  • 71
  • 138
  • Your absolutely right, my mistake. I should have also changed the value of R4 from the default 100ohms to something that would allow just enough current to keep the zener regulating (1mA for that zener I think). Do you think this circuit is reasonable otherwise? or is there a more efficient way to do this? – JWilliams Nov 09 '17 at 16:54
  • Well you may want to check your power supply. It may not be necessary to even try to pull its enable input to +5V. Just let it "float". If that is the case just get rid of the zener and the R4 resistor. The NPN collector would be all that connects to the power supply enable. With NPN the R2 resistor that allows the transistor to turn on (when the switch is open) would not need to connect to 10->30V. A 3.3V or 5V pullup would work just as well. – Michael Karas Nov 09 '17 at 22:41