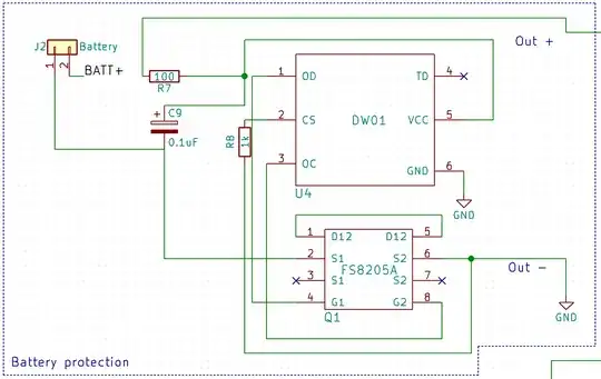
I'm in need for some schema validation. I'm about to send the schema for PCB making. Parts that are being used are DW01 (Lipo Cell Protection IC) and FS8205A (Dual Channel Mosfet). Do you see any obvious mistakes? Out + goes out to a boost circuit and from there to a microcontroller.
Asked
Active
Viewed 208 times
0
-
1Hello, your question is too broad to be answered, and please note that generic schematic review is not within the scope of this site. If you have more specific concerns though, we will be happy to answer. – Sclrx Oct 26 '17 at 07:54
-
Regarding your schematic however, i can only point you towards Olin's excellent answer regarding the art of schematic drawing. – Sclrx Oct 26 '17 at 07:57
-
Do not leave inputs floating – Tony Stewart EE75 Oct 26 '17 at 08:05
-
Where does Batt + go? or do we assume it connects to R7? – Solar Mike Oct 26 '17 at 08:50
-
J2-2 (pin 2 of J2) should connect to the left hand side of R7. You connect it to a net called BATT+ but unless BATT+ connects off-page somewhere you don't have a connection from the battery connector (J2) to the output at Out+. The FS8205A has 2 pins to connect to S1, usually you should connect the 2 pins together for improved current handling. Same with S2. – Steve G Oct 26 '17 at 08:57
-
@Solar Mike Batt+ goes to another part of the circuit, not shown in the picture. – user3635319 Oct 26 '17 at 09:25
-
@SteveG Batt+ connects elsewhere, not shown in the picture. I was hesitant to upload the whole schematic because its quite big. – user3635319 Oct 26 '17 at 09:28
