At the end of Russell McMahon's answer to this question (High-stability oscillators (non-crystal)) there is this reference:
"Shows that Gouriet-Clapp, Seiler, and Vackar oscillators have equivalent frequency stability given equal resonator Q. They differ only in how much the amplitude of oscillation changes when they are tuned. The three circuits are useful over frequency ranges of 1.2, 1.8, and 2.5 to one, respectively." (J. K. Clapp, "Frequency Stable LC Oscillators," Proc. IRE, Aug 1954.)
Does this mean that if I design a Gouriet-Clapp oscillator to have a frequency of 100MHz, I can change the tuning capacitor to give me a frequency range of 100 to 120MHz?
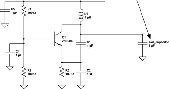
Background: I want to take advantage of the dielectric properties of soil and use it as a tuning capacitor in a variable frequency oscillator running at >80MHz (I need frequencies >80MHz in order to minimise the effect of minerals in the soil). The only catch is that the dielectric constant of the soil will vary between 4 and 80 depending upon how wet the soil is, which means that the value of the soil capacitor will vary from 10pF (calculated) to 400pF.
