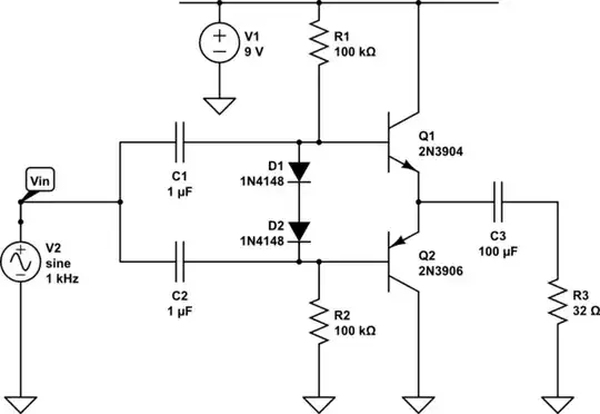
Looking at another question about an AB Amplifier stage the answer was the classic diode biased push-pull stage like this... which I voted up like others..

simulate this circuit – Schematic created using CircuitLab
But then, while staring at, it I could not for the life of me figure out what those two diodes buy you over the base-emitter diodes that are there anyway.
So I simulated this circuit instead...

It appears to work just as well, if not better.
Please forgive me if I am having a senior moment, but what am I forgetting here?
