I am working on a preregulator circuit design (it's derived from the one in LTC AN32), and am trying to design the test fixture for it. Two of the three components are clear:
- I can use an AC-output wall transformer to provide a safely isolated AC supply for testing
- A small optoisolated DC-output SSR (like the ones Ixys/Clare make for telecom work) can be used to add pulses wherever I wish with the aid of an isolated supply voltage (which can be obtained easily from a standard DC-output wall transformer). Pulse generation itself is also a solved problem.
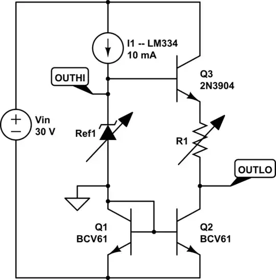
However, I'm trying to generate the DC input voltages for testing purposes, and while generating a baseline is easy (I can build a variable reference around a TL431, a LM334, and a pot), how can I go about generating a voltage that is X volts below it, for user-variable (via a pot) values of X (I can accept a range for X from say 1 to 10 V), in a simple way? Output currents can be on the order of a couple of milliamps, as all this will be hooked to is an op-amp circuit's inputs, and the voltage accuracy doesn't need to be great either (if I can get within 5% or so at room temperature, I'll be fine). See the behavioral schematic below.

simulate this circuit – Schematic created using CircuitLab
The easiest way to handle this I can come up with uses an op-amp differential amplifier to subtract the output of a second variable reference from the first, but it seems to me like there should be a simpler way to do this...
