0

I just realized that some diodes I have are rated for 1A only. I'm planning to wire a l298 chip to some stepper motors that are rated for 1.7A.

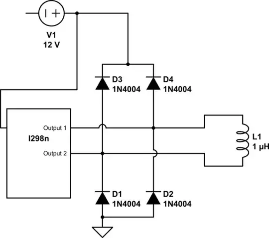
The datasheet seems to recommend to connect each phase to VCC and GND in reverse order. Something like this:

schematic

simulate this circuit – Schematic created using CircuitLab

My guess is that the current passing in those diode should never be really that high and must happen when phases are reversed as it seems to feedback current into the input.

Though the question is:

  1. Will the 1A diodes be enough (IN4004).
  2. If not, can I wire 2 diodes in parallel to spread the current accross 2 diodes instead? In other words, instead of using 8 diodes for 4 outputs I'd use 16.
  • 4
    check the 1N4004 specs. They are rated for an average of 1A, 30A non-rep peak for 8mS, I don't recall what the rep-peak is off the top of my head. tl;dr, I think those will be OK. – Neil_UK Aug 30 '17 at 19:32
  • what type of motor and how will you control it –  Aug 30 '17 at 19:34
  • @JonRB a stepper motor bi-polar, technically all output will always be active but won't be switching continuously (3 axis, not all axis always move at the same time). – Loïc Faure-Lacroix Aug 30 '17 at 19:36
  • @Neil_UK I think you're onto something there. I double checked and it seems I could get around 45A at 1ms peak voltage. As I understand since the H-Bridge should change direction fairly quickly, it's almost impossible to have really high long peak voltage. Which means, it should be just fine. – Loïc Faure-Lacroix Aug 30 '17 at 21:48

3 Answers3

1

Those diodes are peak catchers and hence can have a momentary rating far in excess of average current rating. Read the appropriate data sheet. Also, the L298 is fairly crappy and I reckon you'd burn that first before damaging a diode. Same advice read the data sheet and note the power dissipation OR go to my profile page and find a question and answer I raised on low voltage H bridges that explains the problems.

Andy aka
  • 456,226
  • 28
  • 367
  • 807
  • Oh that's comforting regarding the l298. I'd browse the q/a but StackExchange doesn't seem to make it easy to browse people's answer. If it's going to be a problem, I have some mosfets as a backup plan. – Loïc Faure-Lacroix Aug 30 '17 at 19:48
  • Try this - I raised it as a question so I could provide a generic answer: https://electronics.stackexchange.com/questions/108686/what-h-bridge-drivers-are-preferred-for-applications-controlling-a-low-voltage-m – Andy aka Aug 30 '17 at 20:42
  • Thank you, as my motor is rated for 12v I'd expect at worse 4.9 voltage drop with a 12v supply, which is pretty bad. I must have skipped that moment while reading the datasheet. But I can technically power the motor with as much as 32v though. – Loïc Faure-Lacroix Aug 30 '17 at 21:09
0

if your motor DCR caused surge currents to exceed 2A , you will exceed the spec., which is most likely with a full RPM rating of 1.7A typically 8 to 10% of surge rating.

The external bridge of diodes D1 to D4 is made by four fast recovery elements (trr ≤ 200 nsec) that must be chosen of a VF as low as possible at the worst case of the load current.

Choose better drivers using MOSFETs. Tons out there online for PWM operation for motors....cheap...

why build when these are cheap? [10][1]$ for 15A or less $4 for 5A.

Update

Stepper Motor? Make vs Buy is every designer's choice I built this kit, last week using these drivers in CNC shield over an UNO with 1.2m square gantry for laser or magnetometer head. Cost $350 Sale price $4k

hi velocity mode 0.1 mm full steps https://m.youtube.com/watch?v=I7DCYEM3dW8 Video doing my macro for a 4 corner sweep

Tony Stewart EE75
  • 1
  • 3
  • 54
  • 185
  • Well I ordered some mosfets as a backup plan... looks like my backup plan is going to become my plan A. – Loïc Faure-Lacroix Aug 30 '17 at 19:49
  • my plan A is always buy assy or kit unless not avail. – Tony Stewart EE75 Aug 30 '17 at 19:56
  • Ah, may be it wasn't clear from the question, I'm using stepper motors not brushed dc motors. PWM speed controller won't cut it. That said it's possible to find cheap stepping drivers too. But the driver I'm building is going to cost me around $1.70 per driver. And possibly a bit more expensive if I make it out of 2 H-bridge mosfet. – Loïc Faure-Lacroix Aug 30 '17 at 20:43
0

Although the 1N4004 will handle considerable current for short periods, if you are driving that stepper motor at any appreciable speed those short periods will add up very quickly.

Further, 1N4004 are quite slow. You really ought to be using fast diodes for this application.

I'd also not put diodes in parallel unless they are very closely matched.

Trevor_G
  • 46,675
  • 8
  • 72
  • 154