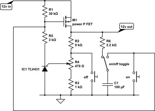
M1/IC1 form the latching 'thyristor type' power switch. It draws no power when off, and little when on.

simulate this circuit – Schematic created using CircuitLab
The TLV431 (not the right symbol, this was close) is designed as a 3 terminal shunt regulator, that maintains the sense voltage at 1.24v. You could think of it as a high gain NPN transistor, with a 1.24v base threshhold voltage.
Consider what happens at the switch point. The sense voltage is around 1.24v, the supply current is passing through 200uA so there's 6v on its supply. This is within its normal operating conditions. Any tiny change in output voltage in either direction will result in switching off, or staying well latched.
I've tested the performance of the TLV431 open loop, and it's well behaved. The cathode stays above 1v, even when ref is well above 1.24v, and it comes out of 'saturation' with no hysteresis. With a cathode resistor of 33k, and 12v supply, it goes from full on to full off in about 4mV of ref terminal movement.
Note that the TLV431 is an unusual device in that the same part number from different suppliers has different specifications. The Texas device only works to 6v, so cannot be used here. The On Semi, Diodes Inc and Zetex devices are specified to 16v, so should be OK. There may be other manufacturers I have not named.
I've shown the components I use to toggle the circuit on and off. Note that for toggling off, the load voltage has to collapse far enough while C1 is holding the FET off. It has only the time constant C1.R5 to do this. If the load has a large reservoir capacitor and a low load, the time constant may need to be increased further.
This is an updated circuit several years later, and contains a number of improvements.
- It won't switch on if the battery is below threshold
- It will support much higher voltages, limited by Q1 and M1
- It is integrated with the power-on LED, to save current
- It has a fast load discharge option when turning off

simulate this circuit
In order to inhibit switch on if the battery is low, the ON switch connects the input voltage to the voltage measuring divider chain via D3, and conveniently the ON LED to show that something is happening. If the voltage is high enough, IC1 turns on, using Q1 as a cascode to get the on signal current up to M1, which turns on, connecting the load, and maintaining the input voltage via D2. The ON button can now be released. D1 limits the gate voltage for high voltage battery inputs. D2 prevents the ON switch from powering the load directly.
TLV431 only goes to 6 V or 16 V (see above, though I think TI have now released a higher voltage one), TL431 goes to 36 V. If 36 V is enough, then if using TL431 Q1 can be omitted and R8 increased, however it requires a higher reference input current drive than TLV431.
I'm using a blue or white ON LED for double duty as a regulator, the slope resistance is an order of magnitude better than a Zener at this voltage. Choose R7 for a few mA if it's needed as an ON indicator, or for 100 uA if it's not.
When coming to turn the circuit off, large capacitors in the load may hold the load voltage above the battery minimum threshold for long enough to be tedious, pressing the off button and waiting for it to stop. R11 allows you to actively load the output when turning off, choose a smaller value of R11 to discharge faster. The maximum current you can draw from the load is limited by R11 pulse load handling, D2 and the off switch current handling.
Use of D2 and D3 reduces the threshold accuracy slightly, but I don't think significantly. R9 and R10 are shown for approximately 11 V threshold, about the minimum for nominally 12 V lead acid batteries.