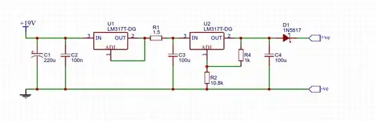
I have a couple of Yuasa NPW36-12 12V 7.2Ah batteries from a phased out UPS unit. The batteries are barely one year old and have less than 100 charge cycles on them. I don't have a lead acid battery charger and thought I could whip something quick on perfboard using the LM317s I do have lying around. This is what I came up with:

Basically a constant current/voltage charger which works for other battery types. Input is 19V from a laptop brick charger (3.5A) and R1 is made up of 2 resistors in series, each with a rating of 10W. I aimed for something close to 14.7V on the output so that I can compensate for the drop on U2 and D1.
Now to my question:
- Is this a viable solution for an overnight charge since I'm charging at about 0.1C?
- Will it harm the batteries if left attached for longer periods of time?
- Should I worry about gassing at V>14.2V?
- Lastly, I saw one where only one LM317 is used in conjunction with a
TL431at the adjust pin. Would that be a better option? I can attach the image if relevant.
U1is connected afterR1. Pulling around 800mA, I would be dropping almost 2V acrossU1andU2each.D1drops around 0.6V at 25°C, corrected to 0.8V for my application. I guess I didn't considerR1since I thought it is part of theU1voltage drop. Either way, I have almost 4V margin from input to output. I can measure the voltage drop all over and post again if desired. – jm11011 Jun 18 '17 at 09:42